内容介绍
内容介绍
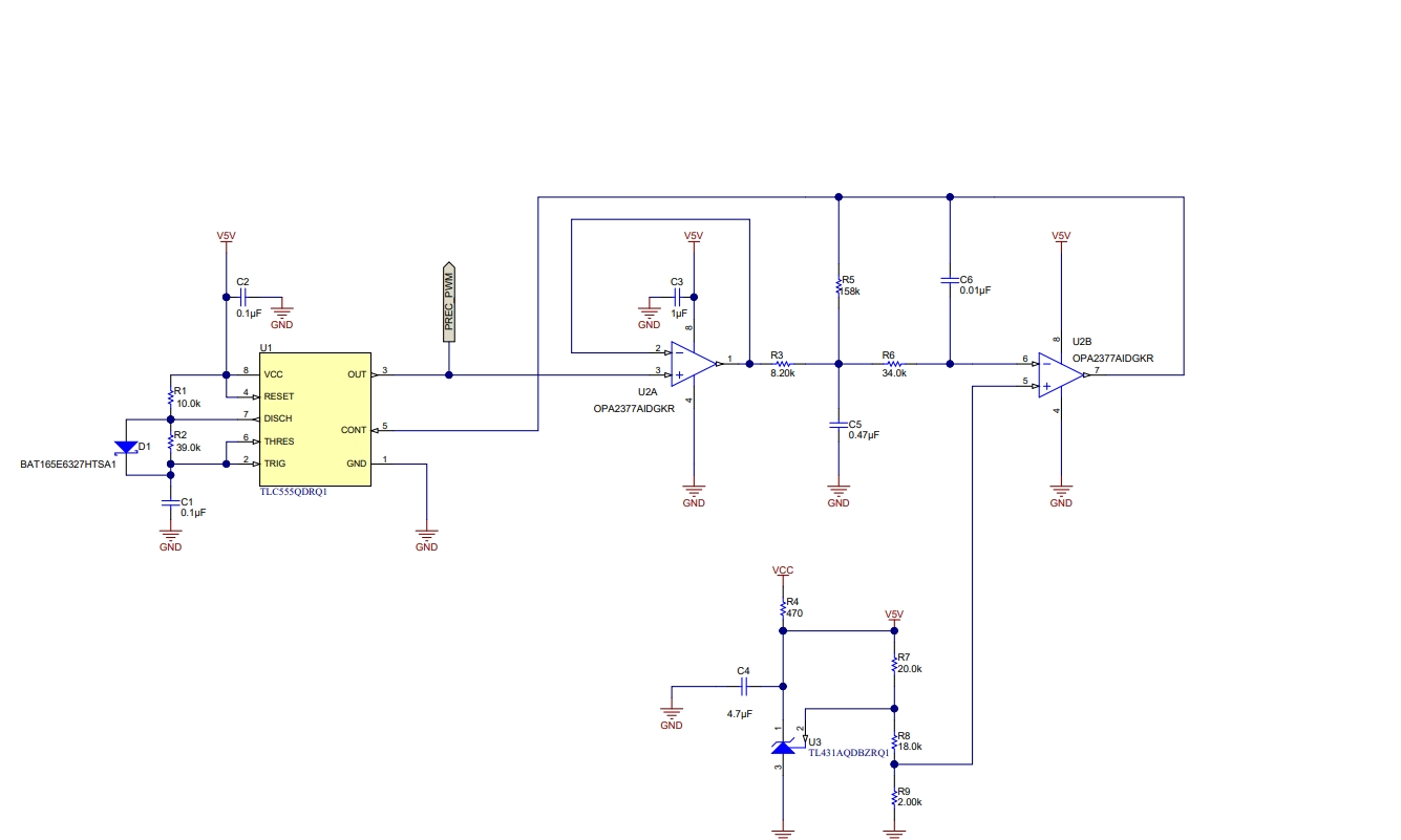
本参考设计介绍了如何使用脉宽调制 (PWM) 以优于 2% 占空比的精度降低汽车前照灯或尾灯的亮度,而不必使用微控制器。这使得该设计具有成本竞争力。本设计中使用的器件为 TPS92691-Q1 多拓扑 LED 驱动器,采用升压和升压到电池配置控制 LED。TLC555-Q1 LinCMOS 计时器配合 OPA2377-Q1 运算放大器,通过使用反馈环路和精密并联稳压器测量并生成精确 PWM 信号,以准确地设置占空比。该设计的输入级为 EMI/EMC 滤波,且可由汽车电池直接供电。
特性
- 高精度 PWM 调光
- 经过效率优化的设计
- 通过冷启动运行
- 可承受负载突降
附件下载
Assembly drawing-TIDROE0.pdf
Bill of materials (BOM)-TIDROD9.pdf
Design Guide-TIDUC97A.pdf
Gerber file-TIDCCU0.zip
PCB layout-TIDROE1.pdf
Schematic-TIDROD8.pdf
原理图PDF
全屏
评论
0 / 100
查看更多
