内容介绍
内容介绍
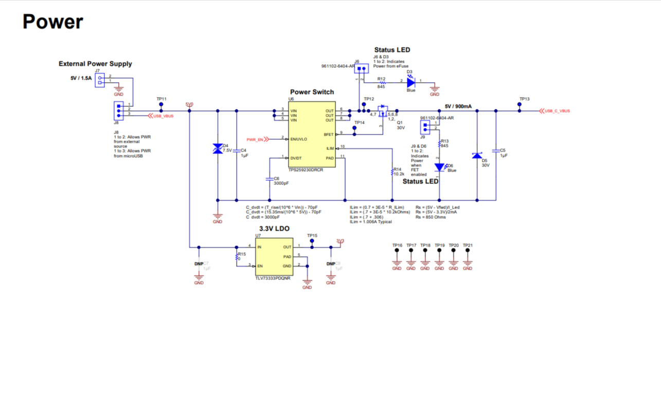
TIDA-03030 参考设计可为 USB Type-C 应用中的电源路径提供强大保护解决方案。该设计利用 TPS25923(电子保险丝)和 CSD17571Q2(反向阻断 FET)保护电源路径免遭过压、过流、热插拔和反向电流事件。此系统解决方案仿真下行端口 (DFP),并能够检测上行端口 (UFP) 器件的连接。TIDA-03030 参考设计还支持适用于 USB Type-C 音频配件的模拟音频。可在 20mm x 20mm 四层单面解决方案中实现具有音频配件功能的灵活 VBUS 保护。
特性
- 反向电流阻断和高达 30V 的过压保护
- 过流事件和短路保护
- 确定 UFP 连接、音频配件、端口连接和电缆方向
- 在模拟音频和 USB 数据线路之间自动切换
- 自动路由 MIC 和 GND 信号
附件下载
Assembly drawing-TIDROO2.pdf
Bill of materials (BOM)-TIDROO1.pdf
Design Guide-TIDUCB8.pdf
Gerber file-TIDCCW2.zip
PCB layout-TIDROO3.pdf
Schematic-TIDROO0.pdf
原理图PDF
全屏
评论
0 / 100
查看更多
