5V-40V 输入电压升压转换器 (50V@1A) 参考设计
此 50V/1A 升压转换器设计为以标称 12V 输入电压运行,但会在 5V - 40V 的汽车类范围中运行。此设计的成本低,且仅需要 50mm x 50mm 的面积。 特性 出色的效率(在 1A 负载和 12V 输入电压下,效率大于 95%) 低成本控制器 出色的负载瞬态响应(0 - 100% 负载步进的输出电压变化小于 1.5%) 50mm x 50mm 的小面积  
标签
升压
Texas Instruments Incorporated
更新2024-02-22
110

内容介绍

此 50V/1A 升压转换器设计为以标称 12V 输入电压运行,但会在 5V - 40V 的汽车类范围中运行。此设计的成本低,且仅需要 50mm x 50mm 的面积。

特性
  • 出色的效率(在 1A 负载和 12V 输入电压下,效率大于 95%)
  • 低成本控制器
  • 出色的负载瞬态响应(0 - 100% 负载步进的输出电压变化小于 1.5%)
  • 50mm x 50mm 的小面积

 

软硬件
元器件
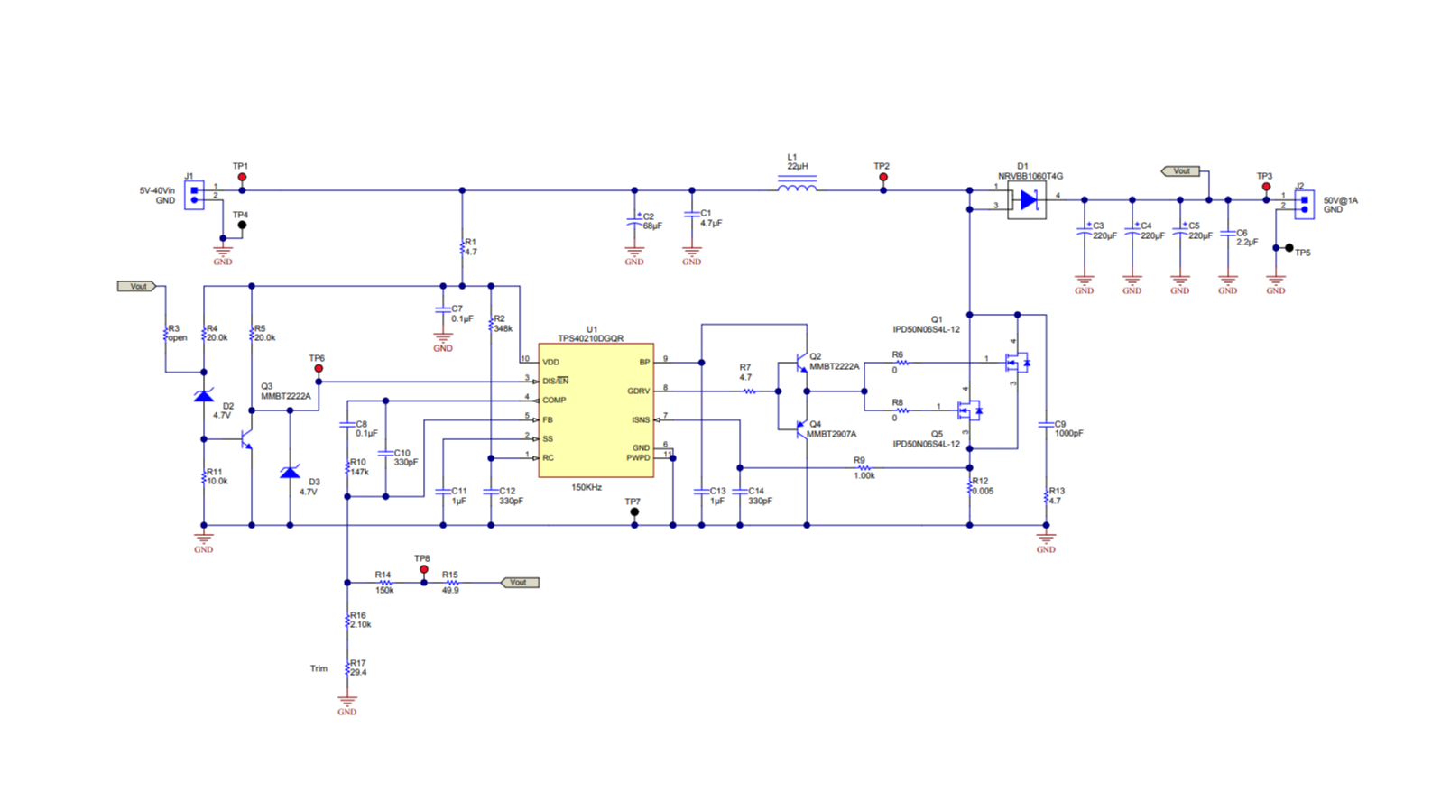
TPS40210DGQR
4.5V~52V 宽输入范围升压/SEPIC/反激式直流/直流控制器
MMBT2222A
NPN型,40V,0.6A,SOT23封装
MMBT2907A
PNP型,60伏,0.6安,SOT23封装
IPD50N06S4L-12
60V, N沟道, 最大12 mΩ, 汽车MOSFET, DPAK, OptiMOS-T2™
附件下载
Gerber file — PMP11484.zip
Schematic — PMP11484.pdf
Bill of materials (BOM) — PMP11484.pdf
PCB layout — PMP11484.pdf
CAD CAE symbol — PMP11484.zip
原理图PDF
全屏
评论
0 / 100
查看更多
硬禾服务号
关注最新动态
0512-67862536
info@eetree.cn
江苏省苏州市苏州工业园区新平街388号腾飞创新园A2幢815室
苏州硬禾信息科技有限公司
Copyright © 2024 苏州硬禾信息科技有限公司 All Rights Reserved 苏ICP备19040198号