内容介绍
内容介绍
项目来源:MAX20412 评估套件
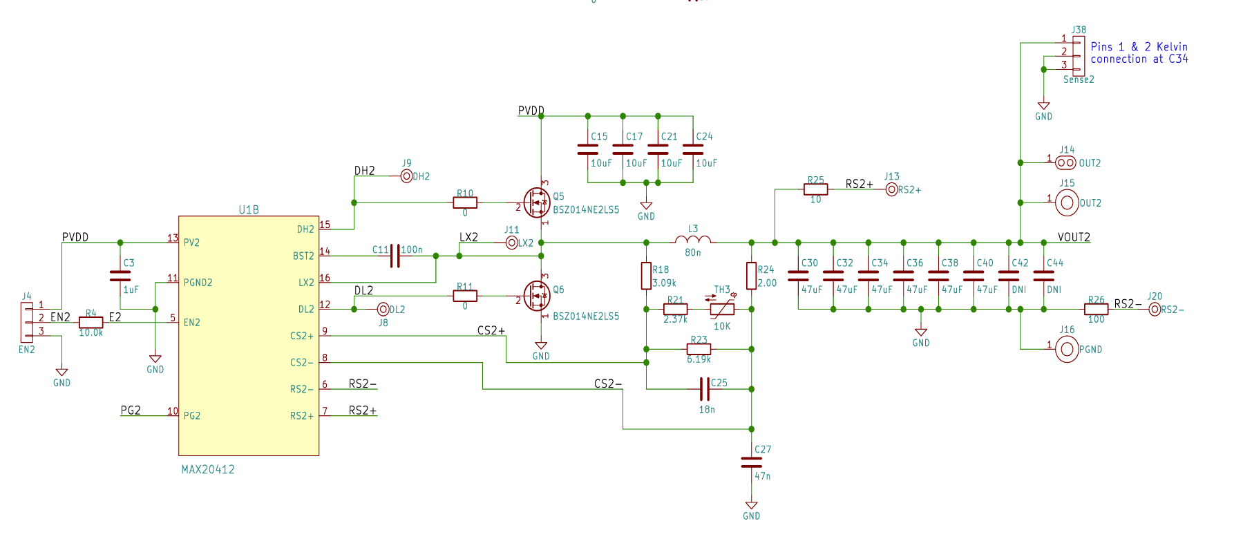
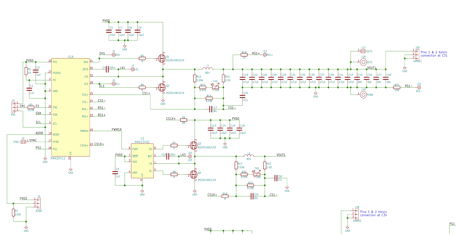
MAX20412评估套件(EV kit)是一款专门用于演示MAX20412汽车级双通道降压控制器的设备。该套件能够在3V至5.5V的输入电压范围内工作,其中输出1被设定为0.825V并能够承载高达60A的负载电流,而输出2同样设定为0.825V,负载电流高达30A。这一评估套件适用于汽车核心处理器系统或图形处理单元(GPU)的电源管理。
附件下载
MAX20412EVKIT Evaluation Kit for the MAX20412 Data Sheet (Rev. 0).pdf
MAX20412EVKIT Gerber Files - Design Files.zip
评论
0 / 100
查看更多
