内容介绍
内容介绍
项目来源:3.3V掌上电脑及闪存存储器电源稳压器
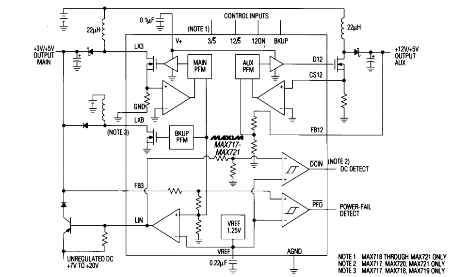
MAX717 - MAX721是CMOS电源供应IC,用于小型电池供电的微处理器系统,具有低至0.9V的电池工作电压范围和高达7V至20V的未调节直流输入范围。它们能产生双调节直流输出,包括3.3V/5V可选的主输出和5V/12V可选的辅助输出,效率高达87%,静态电流低至60μA,具有独特的恒定关断时间脉冲频率调制(PFM)控制方案,最大开关频率为500kHz。此外,还具备检测输出功率故障、检测交流电源存在等功能,采用16引脚窄SO封装。
附件下载
1568 3.3V掌上电脑及闪存存储器电源稳压器 Data Sheet.pdf
评论
0 / 100
查看更多
