内容介绍
内容介绍
项目来源:DS8007 EMV评估套件
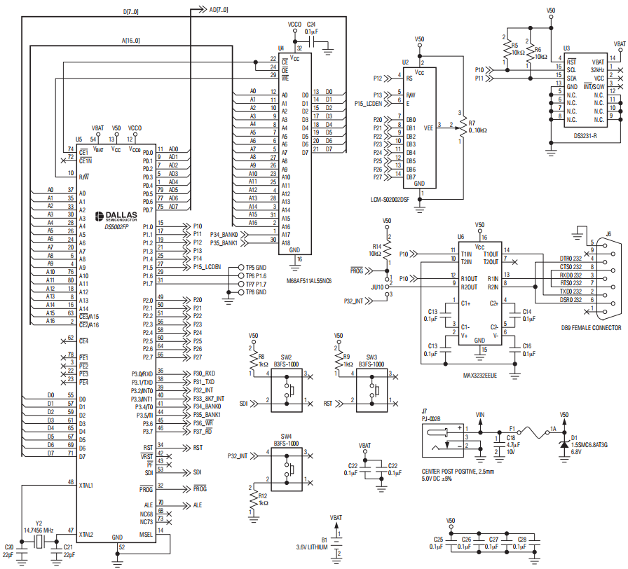
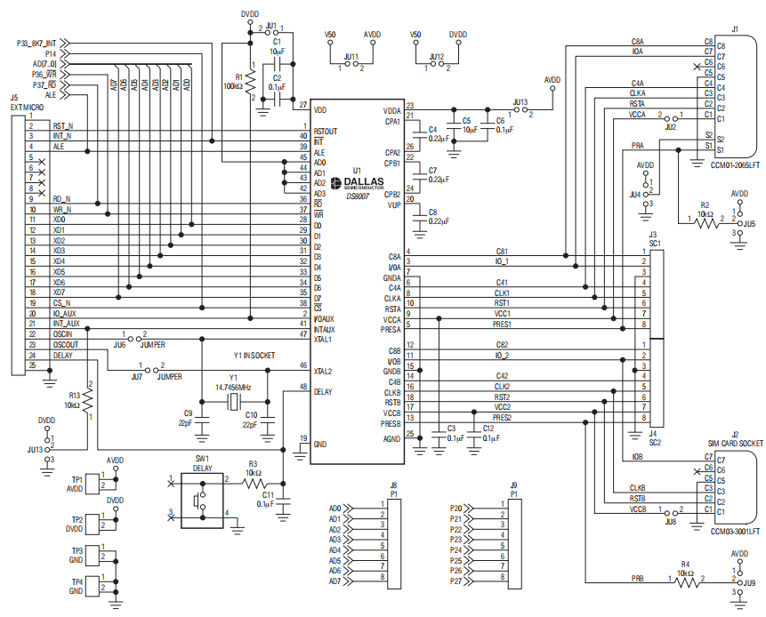
DS8007评估套件(EV kit)是经过检验的平台,可方便的评估DS8007智能卡接口芯片的功能。它包括一片DS5002FP安全微控制器来控制智能卡接口。评估板带有两个卡槽(一个宽尺寸、一个SIM尺寸),可同任何1.8V、3V或5V IC卡通信。一个LCD屏可显示程序运行的详细反馈信息,帮助调试应用程序。 DS8007评估套件由EMV认证实验室进行1类验证测试,已通过了EMV™ 4.0第1级接口模块认证。EMVCo免责声明。使用DS8007评估板平台通过所有1级测试。 EMVCo免责声明 包含在本终端内的接口模块(IFM)的EMVCo批准证书仅代表IFM在测试之日,已经按照EMV规范(3.1.1版本)进行了测试,并充分满足该规范。EMVCo认证不以任何形式承诺或担保任何相关产品或服务的批准流程的完备性,也不对其功能、质量或性能作任何担保。EMVCo不对任何第三方,包括但不限于IFM生产商或供应商,提供的特定产品或服务提供担保。EMVCo批准不承诺任何EMVCo产品保证书中所包含的或暗示的担保,包括但不限于任何暗示的商品适销性、特殊目的之适用性和非侵害性的担保,所有这些都在EMVCo中做出了明确声明。与获得EMVCo批准的产品和服务相关的任何权力纠纷、赔偿责任由相关产品和服务的提供者(而非EMVCo)负责,EMVCo不承担任何连带责任和义务。应用接入控制银行设备(POS终端、借记卡/信用卡支付终端、密码键盘、自动取款机)收费电视电信
附件下载
DS8007KIT DS8007 EMV评估套件 Data Sheet (Rev. 0).pdf
评论
0 / 100
查看更多
