内容介绍
内容介绍
项目来源:MAX6951评估板
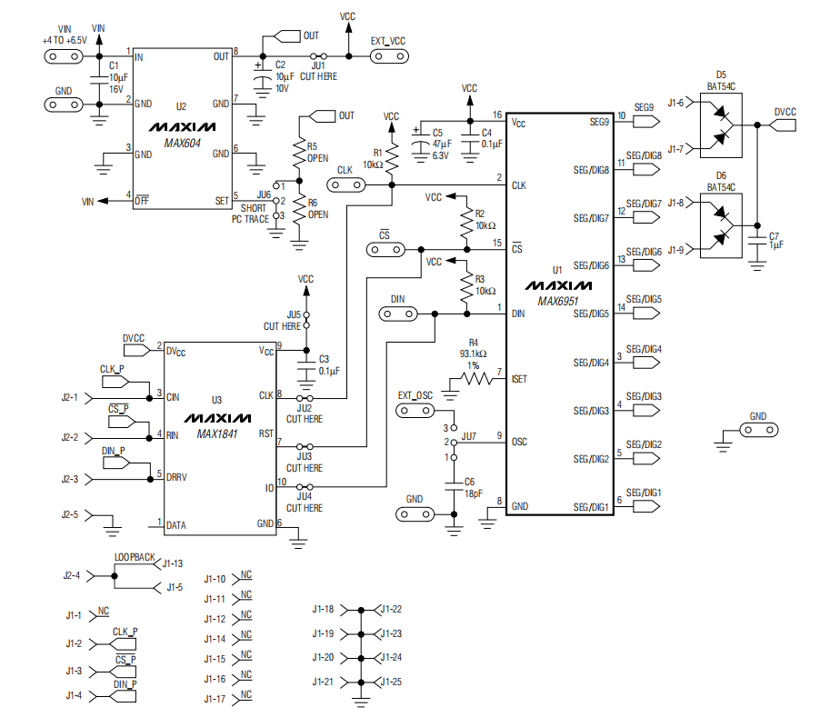
MAX6951评估板(EV kit)是一块已组装且经过测试的电路板(PCB),用于演示MAX6951串行接口、8位LED显示驱动芯片。评估板采用用户提供的+4V或+6.5V直流电源。一个可配置+3.3V或用户可配置的低压差(LDO)线性稳压电源为整个评估板供电。SPI™兼容的串口可与IBM® PC兼容计算机的并口连接,简化仿真。评估板可方便地进行重新配置,以便与用户提供的微控制器连接(单机工作)。 Windows® 95/98兼容软件为演示MAX6951芯片的功能提供了友好的用户界面。程序采用菜单驱动,并提供带有控制按钮和状态显示的图形界面。如需对Windows NT/2000的支持,请与工厂联系。应用条形图与矩阵显示器工业控制器与仪表医疗装置面板表专业音频装置机顶盒白色家电
附件下载
3221 MAX6951评估板 Data Sheet.pdf
MAX6950-MAX6951_cn 串行接口、+2.7V至+5.5V、5位或8位LED显示驱动器 Data Sheet.pdf
评论
0 / 100
查看更多
