内容介绍
内容介绍
项目来源:评估:MAX31912和MAX31913
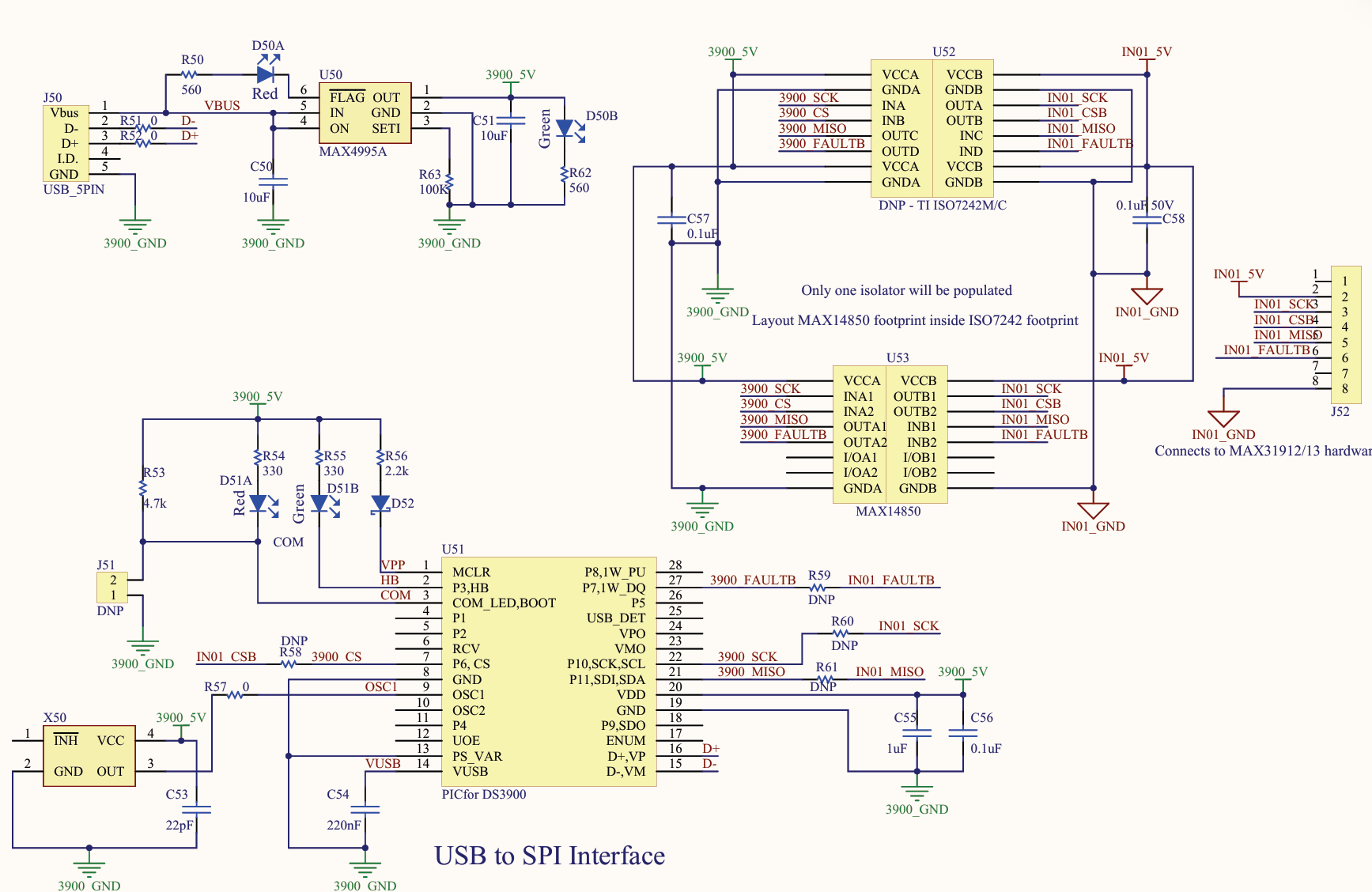
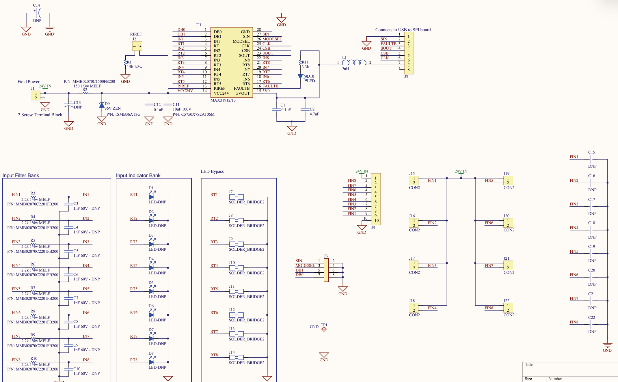
MAX31912/MAX31913评估板(EV kit)是一款专为评估MAX31912和MAX31913八通道数字输入工业电平转换器/串行器而设计的硬件和软件图形用户界面(GUI)平台。这些评估板配备了MAX31912AUI+或MAX31913AUI+芯片,并集成了数字隔离器,通过USB至SPI接口提供便捷的连接方式。此外,评估板还附带了一个可选的独立USB至SPI转换接口PCB,用于支持评估软件,但若用户已有SPI接口,则无需此转换接口。请注意,这些评估板专用于IC功能和参数评估,并不适用于EMC测试。
附件下载
MAX31912EVKIT-MAX31913EVKIT_cn 评估MAX31912和MAX31913 Data Sheet (Rev. 0).pdf
评论
0 / 100
查看更多
