内容介绍
内容介绍
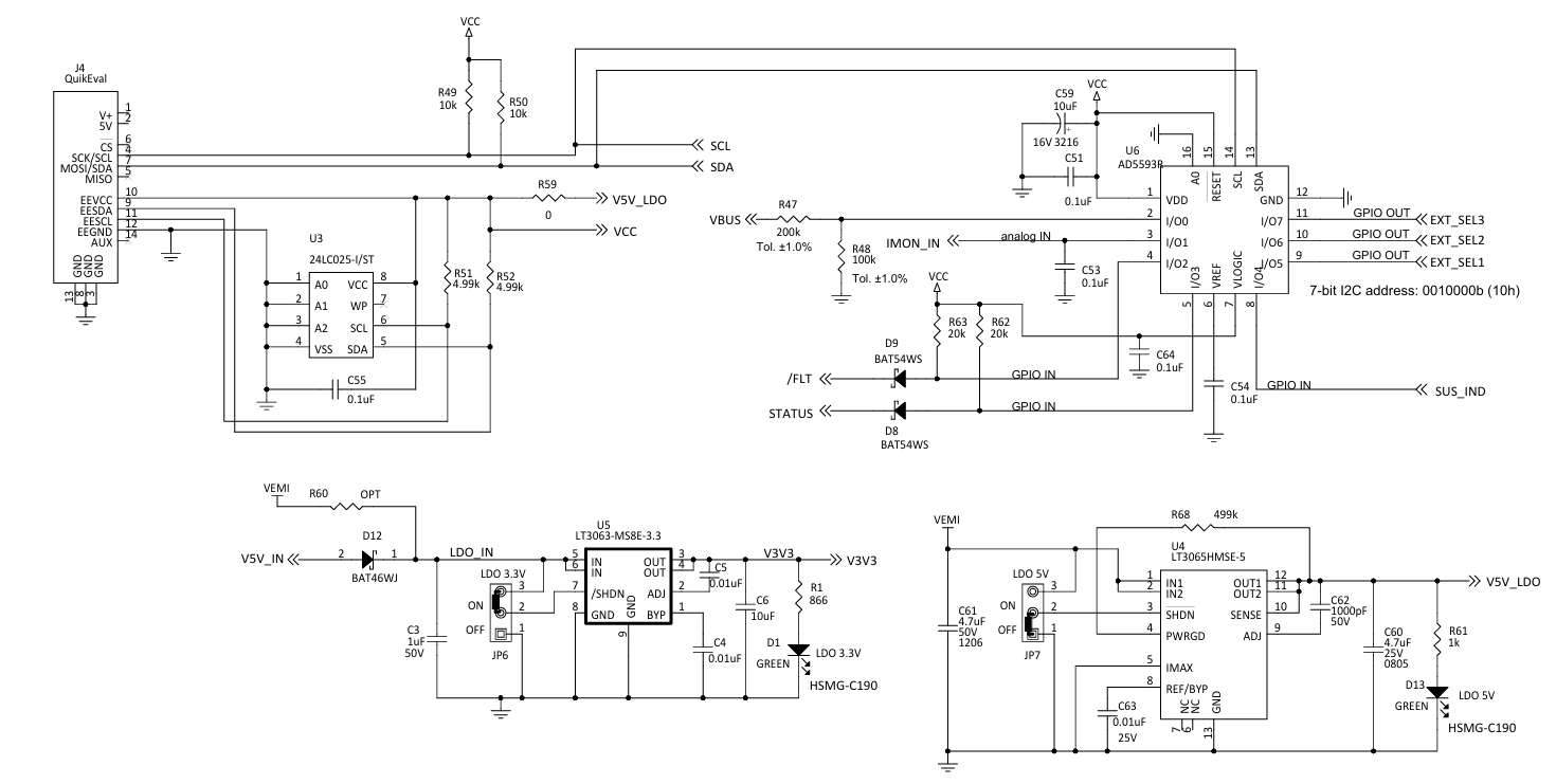
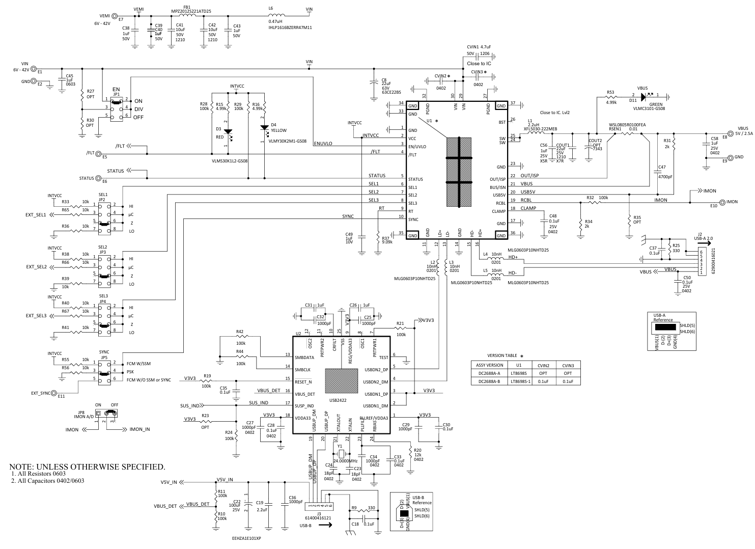
演示电路DC2688A是一款设计用于从高达42V的输入电压为5V USB VBUS轨提供高达3A电源的USB充电器。该电路采用了LT8698S/LT8698S-1芯片,这是一款紧凑、高效、高速的同步单片降压型开关稳压器,具备第二代Silent Switcher®技术,能够显著减少电磁干扰(EMI)并降低对PCB布局的敏感性。LT8698S/LT8698S-1支持多种便携设备充电器配置文件,包括USB BC 1.2 CDP、DCP和SDP,以及常见的专有充电器配置文件,这些都能通过DC2688A演示板进行轻松评估。此外,LT8698S/LT8698S-1还具备高速USB 2.0兼容数据线开关、强大的数据线保护和可编程线缆压降补偿功能,确保即使USB插座通过长电缆与稳压器分离,也能维持准确的5V VBUS调节。这些特性使得LT8698S/LT8698S-1非常适合汽车USB主机应用。DC2688A有两个版本:DC2688A-A配备LT8698S,而DC2688A-B配备LT8698S-1。两者的主要区别在于LT8698S在IC封装内部集成了VIN热环路电容器,以提升EMI/EMC性能,而LT8698S-1则未集成这些电容器。
附件下载
DC2688A - Demo Manual (Rev. 0).pdf
评论
0 / 100
查看更多
