内容介绍
内容介绍
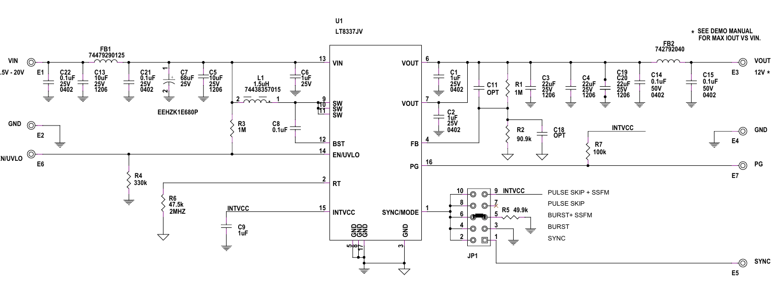
EVAL-LT8337-AZ 是一款评估电路板,搭载了 LT8337 升压型转换器 IC,这是一款 2MHz 低噪声、低静态电流的同步升压转换器,适用于 4.5V 至 12V 的输入电压,并能够提供稳定的 12V 输出。当输入电压 VIN 超过 12V 时,LT8337 能够平滑地在调节模式和 PassThru™ 模式之间转换。该评估板采用了展频(SSFM)、Silent Switcher® 技术和集成的 EMI 滤波器,以确保优秀的 EMI 性能。升压转换器设计能够提供最高 1.2A 的输出电流,具体取决于输入电压,同时在关断状态下具有极低的静态电流,非常适合汽车和电池供电的应用场景。评估板提供了 PULSE SKIP 和 BURST 模式的选择,通过跳线 JP1 可以进行设置,两种模式都能在轻负载下实现低静态电流。LT8337 适用于 2.7V 至 28V 的宽输入电压范围,适合多种应用,包括汽车、电信和工业领域。它具备 4μA 的超低静态电流,支持 300kHz 至 3MHz 的可调和同步操作,以及在轻负载下可以选择的 PULSE SKIP 或低纹波 BURST 模式,以提高效率。此外,LT8337 还具备软启动、输入欠压锁定、可调开关频率和时钟同步等特性。Power Good (PG) 信号指示输出电压处于稳定状态。LT8337 采用小型的 16 引脚塑料 LQFN 封装,有助于实现紧凑的尺寸和优秀的热性能。为了完整了解 LT8337 的特性和应用,应结合 EVAL-LT8337-AZ 演示手册和 LT8337 数据手册一起阅读。
附件下载
原理图文件-eval-lt8337-az-schematic.pdf
EVAL-LT8337-AZ - Demo Manual (Rev. 0).pdf
EVAL-LT8337-AZ - Design Files.zip
原理图PDF
全屏
评论
0 / 100
查看更多
