内容介绍
内容介绍
项目来源:ADP1974评估板
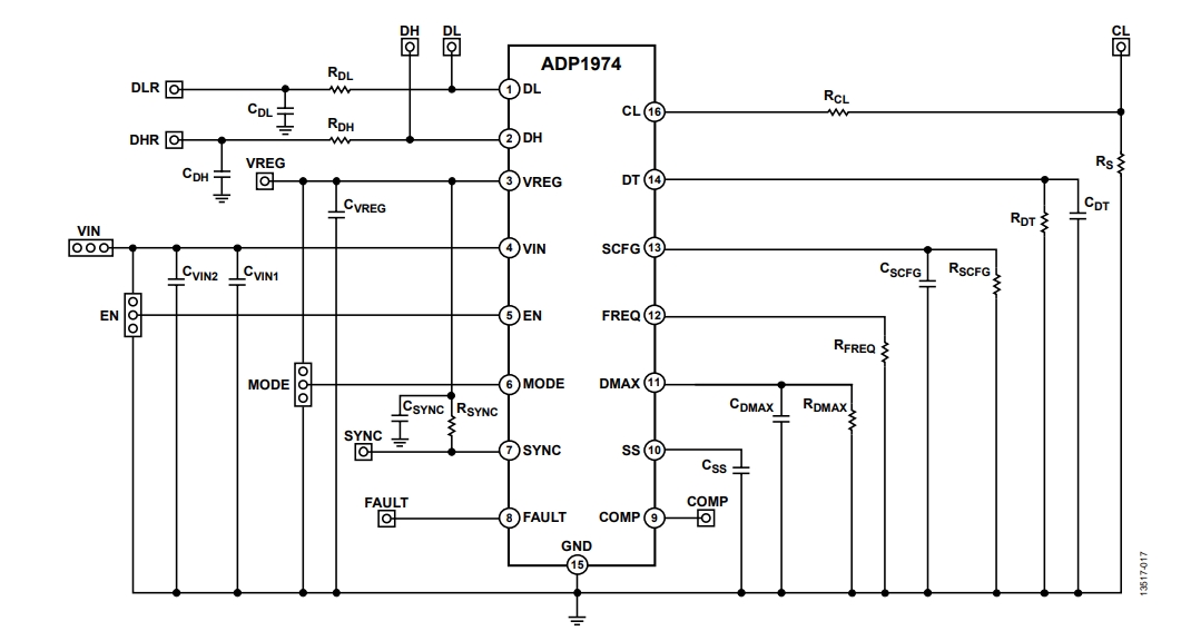
ADP1974-EVALZ是一款专为测试ADP1974特性而设计的开环评估板。ADP1974是一款具备恒定频率和电压模式控制的双向同步脉冲宽度调制(PWM)控制器,适用于降压、升压、DC-DC转换以及电池的充电和放电等多种应用场景。当与外部高电压场效应晶体管(FET)、半桥驱动器以及如AD8450-EVALZ这样的外部控制设备配合使用时,ADP1974-EVALZ能够对ADP1974在闭环系统中的性能进行全面评估。该评估板能够测试包括精密使能、电池充电或循环模式选择、内部和外部频率同步控制、PWM占空比调节、最大占空比设置、死区时间编程、峰值打嗝电流限制等内部功能。此外,还支持软启动、输入电压欠压锁定(UVLO)、故障信号和热保护(TSD)等保护特性的评估。ADP1974的详细规格信息可在其数据手册中找到,使用评估板时,应结合用户指南和数据手册进行参考。
附件下载
UG-883Evaluating the ADP1974 Bidirectional Synchronous PWM Controller for Battery Test and Formation.pdf
评论
0 / 100
查看更多
