内容介绍
内容介绍
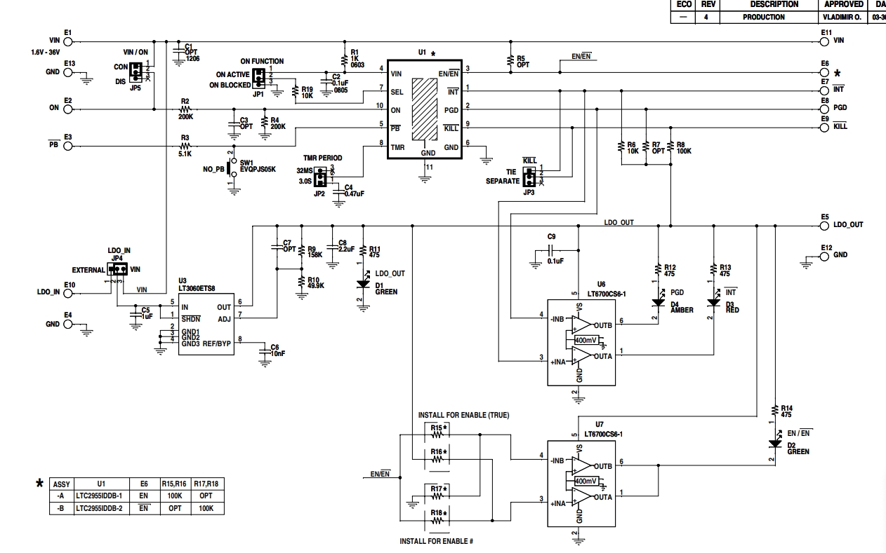
DC1836A-A是一款演示板,专为LTC2955推按钮开关控制器设计,具备自动开启功能。该电路板由Vladimir O.设计,旨在展示如何实现具有微秒级响应时间的电源控制。电路板设计考虑了多种应用场景,确保了其在实际应用中的可靠性和性能。电路板的尺寸和组件布局经过精心设计,以满足客户的需求。所有电容均为微法拉级别,尺寸为0603,而所有电阻均为欧姆级别,尺寸为0402。电路板还包含了一些可选组件,如100K欧姆的电阻R15和R16,以及两个100K欧姆的电阻R17和R18,这些组件的安装可以根据需要进行选择。此外,电路板还具备LED指示灯和多种接口,如PGD、INT、EN/EN等,以便于用户进行测试和开发。
附件下载
DC1836A - Schematic.pdf
DC1836A - Demo Manual.pdf
DC1836A - Design Files (2).zip
原理图PDF
全屏
评论
0 / 100
查看更多
