内容介绍
内容介绍
项目来源:MAX4063评估板
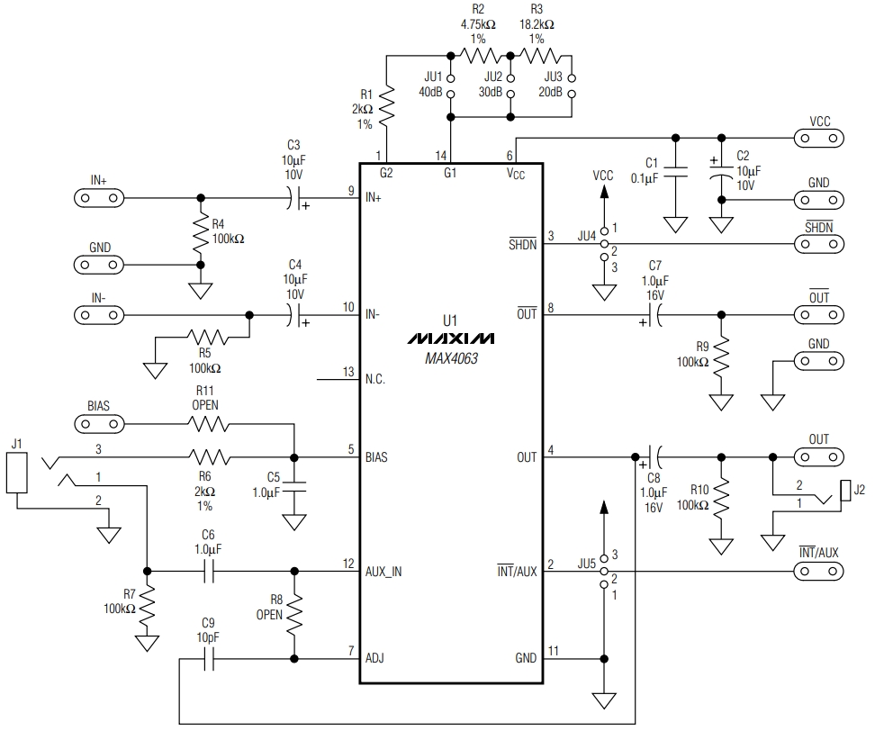
MAX4063评估板(EV kit)是一块经过全面安装和测试的电路板,专为2.4V至5.5V单电源应用设计,搭载了低噪声麦克风放大器IC MAX4063。该IC包含两个麦克风放大器,主放大器适用于内置系统麦克风,而辅助放大器则可用于连接外置麦克风。评估板允许用户通过跳线和电阻来调节放大器的差分和单端增益。它的差分输出能够驱动高达6VP-P的负载。此外,评估板具备低静态电流特性,并配备有关闭控制功能以优化功耗。MAX4063评估板展示了如何为笔记本电脑提供完善的麦克风解决方案,并以14引脚TSSOP或16引脚QFN (4mm x 4mm x 0.8mm)封装形式提供MAX4063 IC。适用于笔记本电脑音频系统、PDA音频系统和信号调理等应用。
附件下载
使用说明文件-4029.pdf
评论
0 / 100
查看更多
