内容介绍
内容介绍
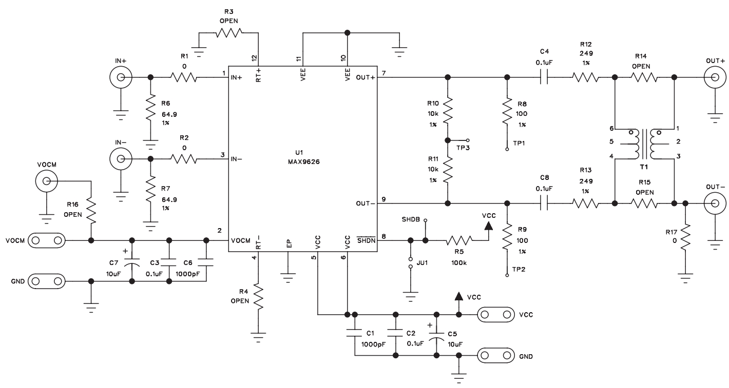
MAX9626评估板(EV kit)是为评估MAX9626低噪声、低失真、高带宽差分放大器/模数转换器(ADC)驱动器而设计的验证板,该器件采用12引脚TQFN封装。评估板预设为ADC驱动器配置,并在输入/输出端提供了SMA连接器。它由单一的2.85V至5.25V电源供电。此外,此评估板也适用于评估MAX9627和MAX9628型号,在订购时可以向工厂请求这两款IC的免费样品。该评估板适用于自动化测试设备(ATE)、通信、高性能使用仪表以及医学成像等应用领域。
附件下载
MAX9626EVKIT Evaluation Kit for the MAX9626, MAX9627, and MAX9628 Data Sheet (Rev. 0).pdf
评论
0 / 100
查看更多
