内容介绍
内容介绍
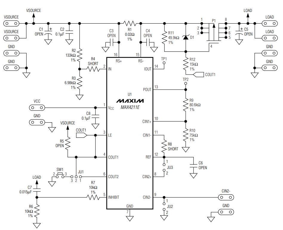
MAX4211E评估板(EV kit)是一款全面组装并经过测试的表面贴装电路板,设计用于展示MAX4211E功率监视IC的功能,该IC能够提供过功率保护和电路断路器功能。评估板具备可编程的过功率监视特性,支持手动复位或微控制器复位选项。MAX4211E通过控制一个外部p沟道高边功率MOSFET来实现过功率故障保护。该评估板的过功率检测门限被设定为100W,适用于最大20V的输入电压和高达5A的负载电流,特别适用于笔记本电脑以及其他便携式电源系统的电路断路器应用。此外,评估板可以重新配置以适应不同的功率门限,最大负载电流可达10A。MAX4211E评估板也适用于评估MAX4211系列其他版本的功率监视IC。
附件下载
使用说明文件-MAX4211EEVKIT_cn.pdf
评论
0 / 100
查看更多
