采用单层 TO-247 封装的 5V 1A、低 EMI、效率达 94% 的直流/直流模块参考设计
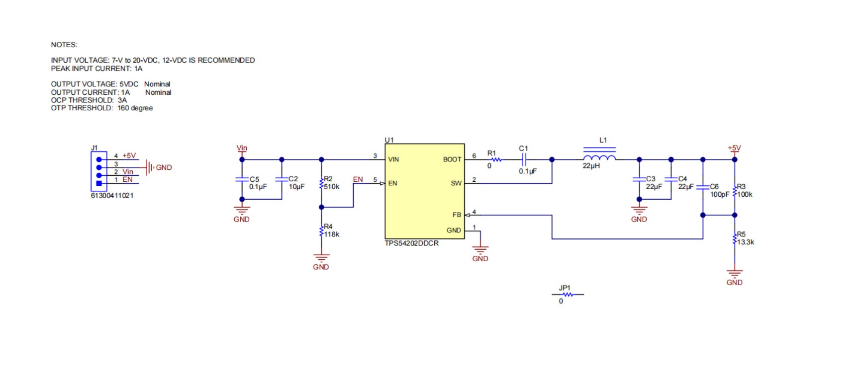
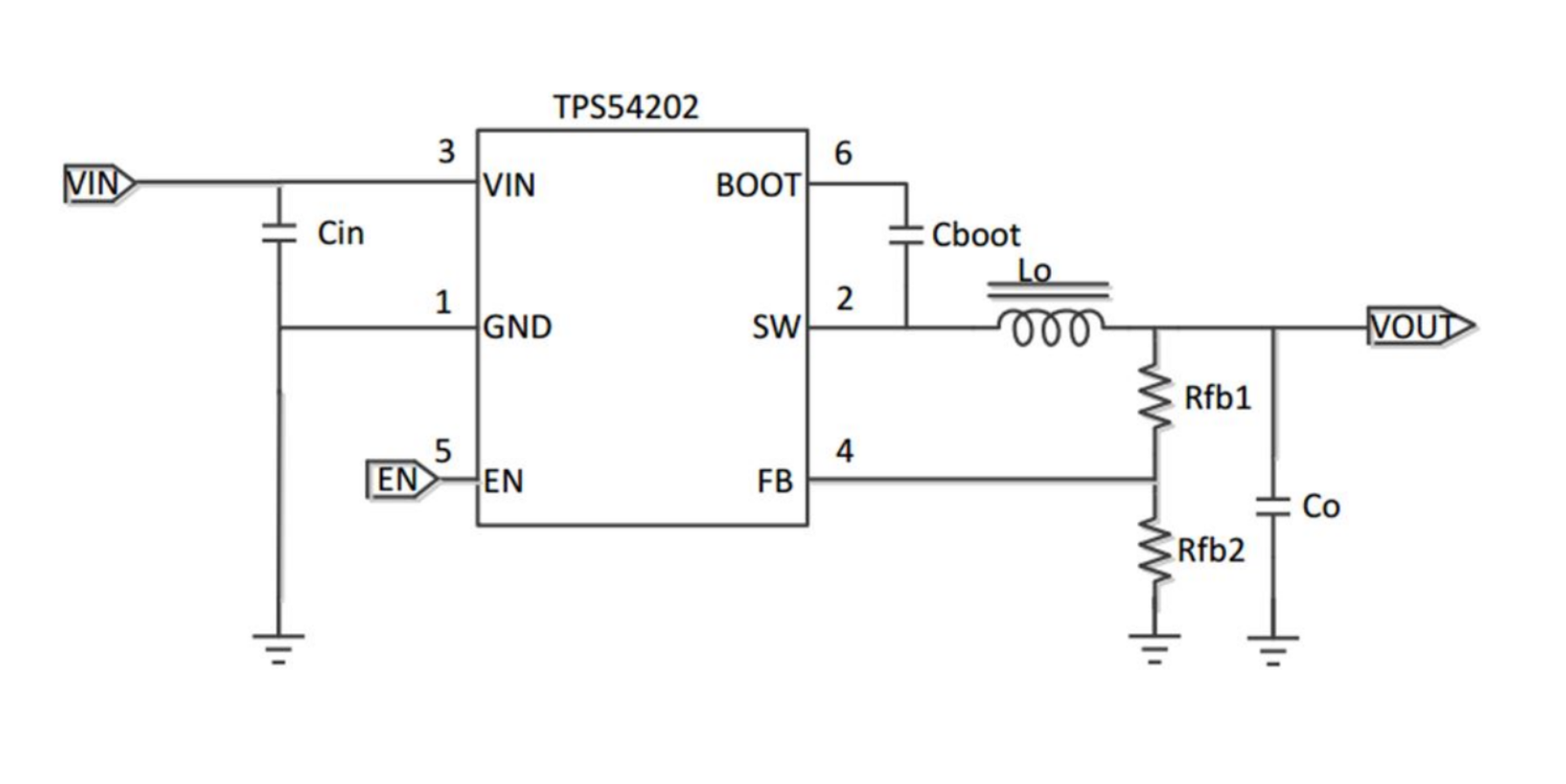
此参考设计展示了采用 TPS54202 的 15mm × 20mm、效率高达 94% 的低电磁干扰 (EMI) 直流/直流模块,可取代大多数家电应用中的低压降稳压器 (LDO)。因为其具备高效率,无需再使用散热器,从而可实现更小设计尺寸并节约更多成本。较高的电流容量支持添加更多功能(WiFi、传感器等)。高效率和低电流消耗有助于实现严格的能效评级。 特性 5V 稳压,最高 1A 的输出负载 效率高达 94% 2.5μA 待机电流和 89μA 无负载电流 外形小巧:尺寸和引脚兼容,小于 TO-247 (15mm x 20mm) 满负载时温度上升不足 30°,无需散热器 降低了板载直流/直流设计的复杂性,节省了开关电源 EMC 设计的研发时间和工作量(加快上市速度)
标签
EMI
DC-DC
Texas Instruments Incorporated
更新2024-02-20
22

内容介绍

此参考设计展示了采用 TPS54202 的 15mm × 20mm、效率高达 94% 的低电磁干扰 (EMI) 直流/直流模块,可取代大多数家电应用中的低压降稳压器 (LDO)。因为其具备高效率,无需再使用散热器,从而可实现更小设计尺寸并节约更多成本。较高的电流容量支持添加更多功能(WiFi、传感器等)。高效率和低电流消耗有助于实现严格的能效评级。

特性
  • 5V 稳压,最高 1A 的输出负载
  • 效率高达 94%
  • 2.5μA 待机电流和 89μA 无负载电流
  • 外形小巧:尺寸和引脚兼容,小于 TO-247 (15mm x 20mm)
  • 满负载时温度上升不足 30°,无需散热器
  • 降低了板载直流/直流设计的复杂性,节省了开关电源 EMC 设计的研发时间和工作量(加快上市速度)

软硬件
元器件
TPS54202DDCR
4.5V 至 28V 输入、2A 输出、EMI 友好型同步降压转换器
附件下载
Assembly drawing-TIDRMF1.pdf
Bill of materials (BOM)-TIDRMF0.pdf
Design Guide-TIDUBX4A.pdf
Gerber file-TIDCCC0.zip
PCB layout-TIDRMF2.pdf
Schematic-TIDRME9.pdf
原理图PDF
全屏
评论
0 / 100
查看更多
硬禾服务号
关注最新动态
0512-67862536
info@eetree.cn
江苏省苏州市苏州工业园区新平街388号腾飞创新园A2幢815室
苏州硬禾信息科技有限公司
Copyright © 2024 苏州硬禾信息科技有限公司 All Rights Reserved 苏ICP备19040198号