内容介绍
内容介绍
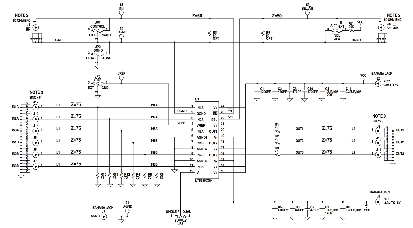
DC858A是一款演示板,用于展示LT6555芯片的功能,该芯片是一款高速三通道2:1视频多路复用器,支持650MHz的视频信号增益。该演示板专为需要高速视频信号处理的应用设计,提供了灵活的信号路由和选择功能。
附件下载
原理图文件-858asch.pdf
dc858A - Demo Manual.pdf
DC858A- Design File.zip
原理图PDF
全屏
评论
0 / 100
查看更多

DC858A是一款演示板,用于展示LT6555芯片的功能,该芯片是一款高速三通道2:1视频多路复用器,支持650MHz的视频信号增益。该演示板专为需要高速视频信号处理的应用设计,提供了灵活的信号路由和选择功能。