内容介绍
内容介绍
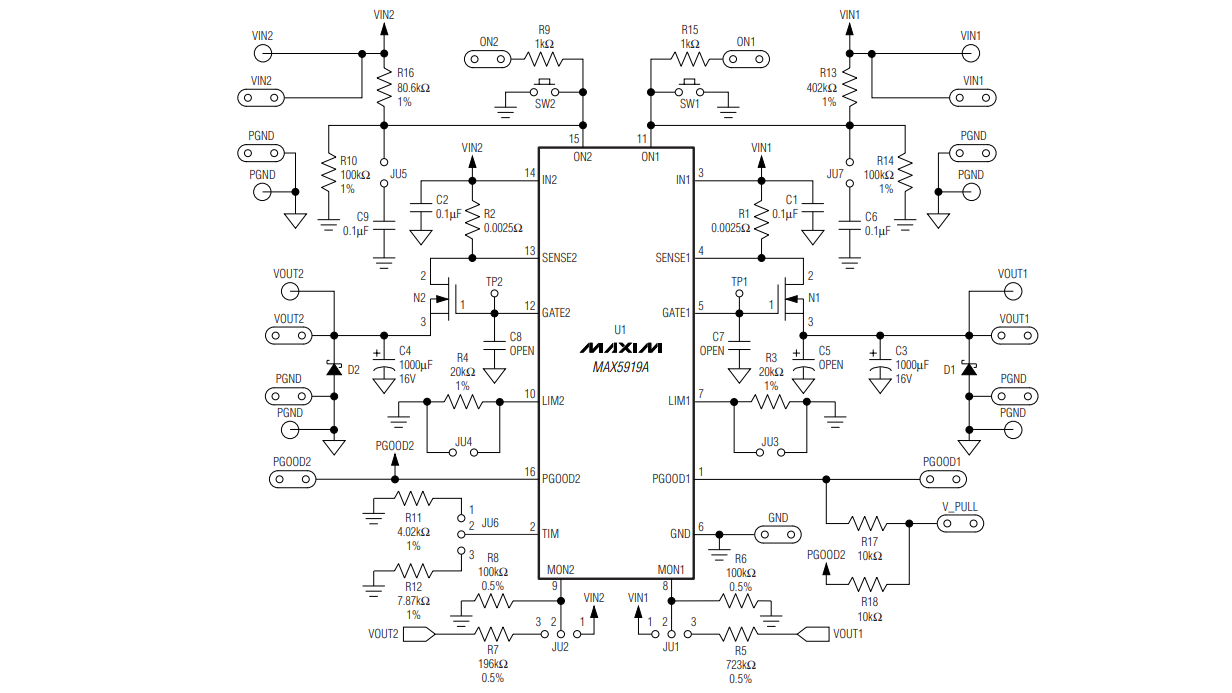
MAX5919A评估板(EV kit)是一款全面装配和测试过的表贴式双热插拔控制器电路板,专为电源管理设计,提供限流和VariableSpeed/BiLevel™故障保护功能。该评估板采用16引脚QSOP封装的MAX5919A芯片,支持1.0V至13.2V的宽输入电压范围,并具备自动重试、输出欠压和过压监测等特性。评估板已配置为5V和1.8V输入,能够提供高达10A的输出电流。MAX5919A芯片控制两个N沟道MOSFET,确保在启动过程中对两个输入进行精确的电流调节。评估板的设计允许灵活配置限流、短路保护和启动定时设置,以适应不同的应用需求。此外,评估板还提供独立的输出导通延迟设置,并且可以通过替换芯片来评估MAX5918或MAX5919系列的其他版本。该评估板适用于基站线卡、热插拔子卡、RAID网络集线器、交换机、路由器、便携式计算机、设备坞站、电源排序、固态电路断路器等应用。
附件下载
MAX5919AEVKIT: MAX5918A、MAX5918L、MAX5919A和MAX5919L评估板 Data Sheet.pdf
评论
0 / 100
查看更多
