内容介绍
内容介绍
项目来源:MAX9710评估板
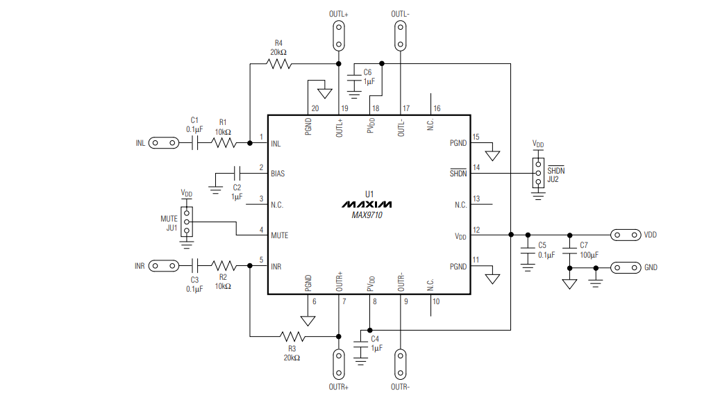
- MAX9710评估板(EV kit)是一款经过全面安装和测试的表贴电路板,专门用于评估MAX9710立体声、3W桥接负载(BTL)音频功率放大器的性能。该评估板设计用于4.5V至5.5V的单电源供电,具备0.5µA的低功耗关断模式和MUTE功能,允许用户快速启用或禁用MAX9710的BTL输出。此外,评估板采用了拥有专利的杂音抑制技术,确保了音频性能的优化。适用于多种设备,如平板电脑、PC显示器、平板电视、通用音频设备、笔记本电脑以及带电源的扬声器等。
附件下载
MAX9710EVKIT_cn:MAX9710评估板 Data Sheet (Rev.0).pdf
评论
0 / 100
查看更多
