内容介绍
内容介绍
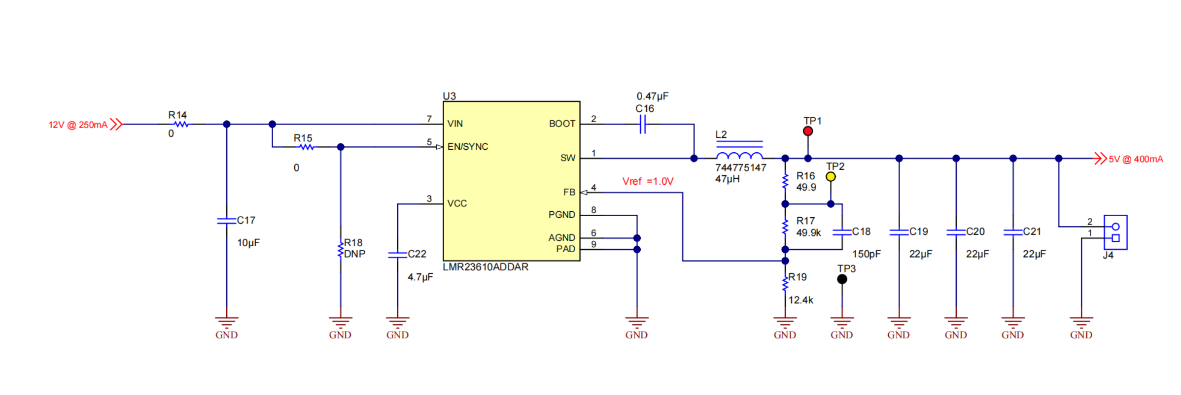
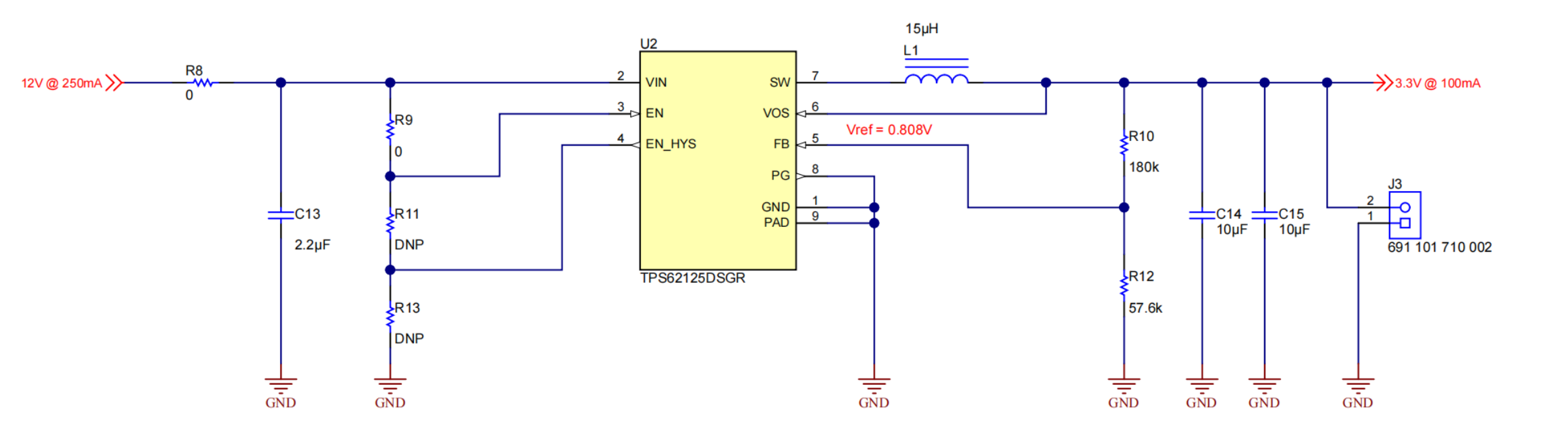
PMP30082 参考设计展示了两级电源。第一级为 Fly-Buck 拓扑,将 48V-72V 的输入转换为 12V 的主输出电压(最大负载电流为 250mA)以及 24V 的隔离式辅助输出电压(负载电流为 160mA)。两个降压转换器被连接到 12V 的主轨。一个生成 5V 电压(负载电流为 400mA),另一个生成 3.3V 电压(负载电流为 100mA)。
特性
- 已构建完成并通过测试
- 通过一个主要输出电压级提供非隔离式轨和隔离式轨
- 初级侧调节的隔离式输出
- 广泛的输入电压范围
- 外形小巧
附件下载
Assembly drawing-TIDRN37.pdf
Bill of materials (BOM)-TIDRN36.pdf
Gerber file-TIDCCI0.zip
PCB layout-TIDRN38.pdf
Schematic-TIDRN35.pdf
原理图PDF
全屏
评论
0 / 100
查看更多
