项目/活动
资讯
毕业设计
电赛
云芯易绘
商城
Seeed专区
参考资料
仿真/工具
AI助手
发布项目
登录
/
注册
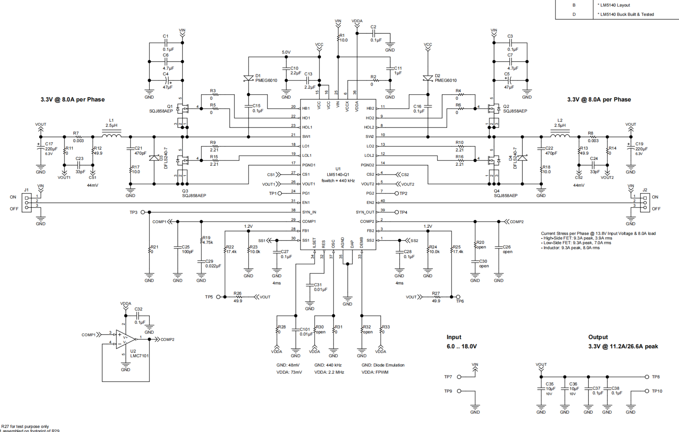
汽车类交错式同步降压参考设计
这款同步降压转换器可通过 6V 至 18V(40V 峰值)的输入电压提供3.3V (16.0A)。 特性 高电流 外形小巧 绝佳的瞬态响应
标签
降压
Texas Instruments Incorporated
更新
2024-02-20
69
内容介绍
内容介绍
项目来源:
汽车类交错式同步降压参考设计
这款同步降压转换器可通过 6V 至 18V(40V 峰值)的输入电压提供3.3V (16.0A)。
特性
高电流
外形小巧
绝佳的瞬态响应
附件下载
Assembly drawing-TIDRMZ7.pdf
Bill of materials (BOM)-TIDRMZ6.pdf
Gerber file-TIDCCH1.zip
PCB layout-TIDRMZ8.pdf
Schematic-TIDRMZ5.pdf
原理图PDF
全屏
评论
0 / 100
发表评论
查看更多
硬禾服务号
关注最新动态
0512-67862536
info@eetree.cn
江苏省苏州市苏州工业园区新平街388号腾飞创新园A2幢815室
苏州硬禾信息科技有限公司
友情链接
STEP小脚丫
纳芯微电子
Copyright © 2024 苏州硬禾信息科技有限公司 All Rights Reserved 苏ICP备19040198号