内容介绍
内容介绍
项目来源:AD8314 评估板
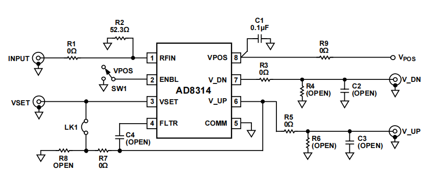
AD8314ACP-EVAL 是一款配置齐全的4层FR4评估板。正常工作时,它需要2.7V - 5V/10 mA电源。应将电源连接到标有VPOS和GND的矢量引脚。RF输入信号施加于边缘安装型SMA RF连接器(INPUT)。设定点输入信号施加于边缘安装型SMA连接器(VSET)。检波器输出信号可通过边缘安装型SMA连接器(V_UP、V_DN)访问。该电路板可以支持测量模式和控制器模式,具体取决于跳线的状态(LK1)。 AD8314-EVAL 是一款配置齐全的4层FR4评估板。正常工作时,它需要2.7V - 5V/10 mA电源。应将电源连接到标有VPOS和GND的矢量引脚。RF输入信号施加于边缘安装型SMA RF连接器(INPUT)。设定点输入信号施加于边缘安装型SMA连接器(VSET)。检波器输出信号可通过边缘安装型SMA连接器(V_UP、V_DN)访问。该电路板可以支持测量模式和控制器模式,具体取决于跳线的状态(LK1)。
附件下载
AD8314100 MHz to 2.7 GHz, 45 dB RFDetectorController Data Sheet (Rev.C).pdf
AD8314_006589A_Gerber.zip
AD8314_ACP_007093b_Gerber.zip
评论
0 / 100
查看更多
