内容介绍
内容介绍
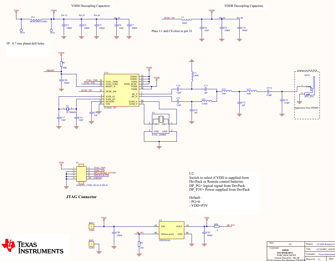
项目来源:远程声控参考设计
SimpleLink? 多标准 CC2650 远程控制参考设计是一款一体式解决方案,适用于基于语音的 Bluetooth? 低耗能、ZigBee? RF4CE? 或多标准远程控制的开发。此参考设计展示了去耦和射频的推荐布局,从而可实现最佳射频性能。此设计采用适用于平衡-非平衡变压器和滤波器的分立式组件,同时还采用倒置 F 型 PCB 天线,可在低成本情况下提供良好的性能。
特性
- 设计符合 ETSI (EN300328) 和 FCC(FCC 部件 15.247)规范
- 多标准蓝牙低耗能和 Zigbee RF4CE 连接
- 语音激活命令和搜索等高级功能
- 借助低运行和睡眠电流、快速启动时间和快速模式转换实现超低功耗
附件下载
Assembly drawing-TIDRMI1.pdf
Bill of materials (BOM)-TIDRMI0.pdf
Design Guide-TIDUBZ3.pdf
Gerber file-TIDCCC7.zip
PCB layout-TIDRMI2.pdf
Schematic-TIDRMH9.pdf
原理图PDF
全屏
评论
0 / 100
查看更多
