内容介绍
内容介绍
项目来源:ADP1606/ADP1607 评估板
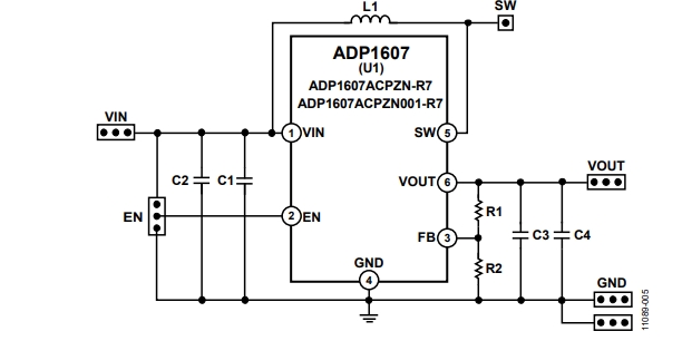
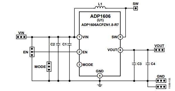
ADP1606/ADP1607是高效率的同步升压DC-DC开关转换器,专为便携式应用设计。这些转换器覆盖从0.8V至VOUT的输入电压范围,并具有低至0.9V的输入启动电压。ADP1606提供1.8V的固定输出电压,而ADP1607则支持1.8V至3.3V的可调输出电压。两种评估板均具备全功能,允许在全输入电压和负载范围内操作。ADP1607-EVALZ型号能够自动在脉冲频率调制(PFM)和脉冲宽度调制(PWM)模式之间切换,而ADP1607-001-EVALZ型号则固定在2MHz的PWM模式下运行。这些评估板设计用于展示ADP1606/ADP1607在电源管理方面的性能,包括同步整流、内部补偿、固定限流、电流模式架构等特性,同时具备热关断、逻辑控制使能等额外功能。评估板的硬件、输入/输出连接器、设置指南、性能评估方法、原理图和PCB布局图均在用户手册中详细描述。使用评估板时,应参考ADP1606/ADP1607数据手册以获取完整规格。
附件下载
UG-488 Evaluating the ADP1606ADP1607 2 MHz, Synchronous Boost, DC-to-DC Converters.pdf
评论
0 / 100
查看更多
