内容介绍
内容介绍
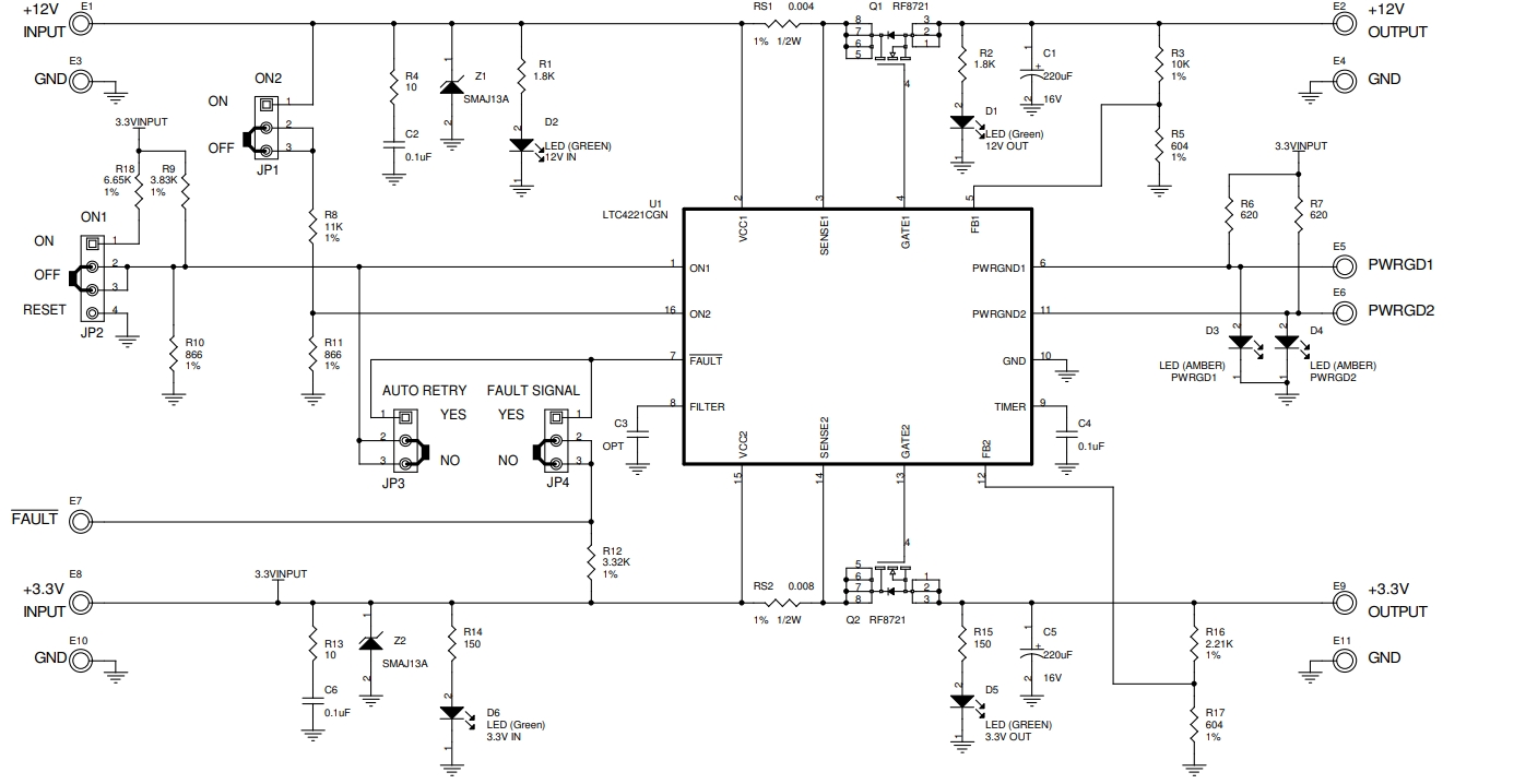
DC1355A是一款演示板,用于展示LTC4221双热插拔控制器/电源序列器的功能,该控制器具备双速和双电平故障保护。LTC4221设计用于在电源系统中实现精确的电源控制和故障管理,确保电源的稳定和安全。该演示板提供了一个实际应用的平台,以便用户评估和测试LTC4221的性能。
附件下载
原理图文件-1355asch.pdf
其它文档---Hot Swap Controllers.pdf
DC1355A- Design File.zip
dc1355A - Demo Manual.pdf
原理图PDF
全屏
评论
0 / 100
查看更多
