内容介绍
内容介绍
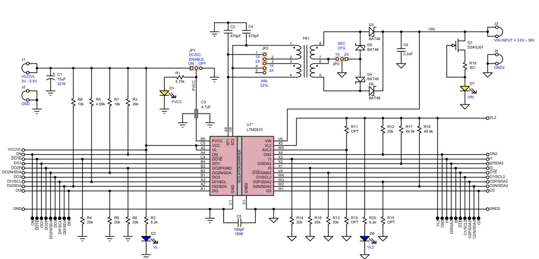
演示电路2832A是一款集成了变压器驱动器的SPI或I2C µModule隔离器,采用了LTM2810芯片。该电路板上的隔离式电源由集成的变压器驱动器和变压器产生,并通过ADI公司的隔离器µModule技术实现信号在隔离屏障间的传输。
附件下载
DC2832A Demo Manual (Rev. 0).pdf
评论
0 / 100
查看更多

演示电路2832A是一款集成了变压器驱动器的SPI或I2C µModule隔离器,采用了LTM2810芯片。该电路板上的隔离式电源由集成的变压器驱动器和变压器产生,并通过ADI公司的隔离器µModule技术实现信号在隔离屏障间的传输。