内容介绍
内容介绍
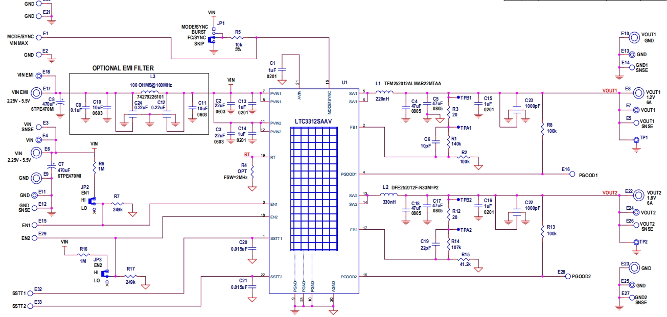
DC3091A是一款高性能的双通道降压型DC/DC稳压器演示板,内置LTC3312SA芯片,专为需要严苛性能和节省空间的应用设计。该电路板配置为3.3V输入,支持2MHz开关频率,能够提供1.2V和1.8V的双通道6A输出,或双相12A的输出能力。LTC3312SA芯片采用紧凑的3mm × 4mm封装,使得DC3091A演示板在保持高性能的同时,也具有出色的空间效率。电路板支持脉冲跳跃、强制连续和Burst Mode®突发工作模式,用户可以通过JP1跳线选择所需的工作模式。此外,电路板还集成了EMI滤波器,适用于对噪声敏感的应用场景,通过VIN EMI端子可以为EMI滤波器供电。评估或修改此演示电路时,应结合LTC3312SA数据手册和演示手册进行。
附件下载
DC3091A - Schematic.pdf
DC3091A - Demo Manual (Rev. 0).pdf
DC3091A - Design Files.zip
原理图PDF
全屏
评论
0 / 100
查看更多
