内容介绍
内容介绍
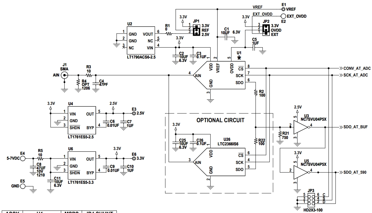
DC1190A-A 是一款演示板,专为展示 LTC2366 这款 3Msps(百万次每秒)12 位串行模数转换器(ADC)而设计。LTC2366 采用 TSOT-23 封装,以其高速和高精度特性适用于多种应用场景。该演示板提供了一个实际的测试环境,使客户能够评估 LTC2366 芯片的性能。电路设计考虑了性能和可靠性,同时简化了组件布局,以便于集成和测试。
附件下载
原理图文件-1190asch.pdf
DC1190A_A_E - Design Files.zip
DC1190A_A-E - Demo Manual.pdf
原理图PDF
全屏
评论
0 / 100
查看更多
