内容介绍
内容介绍
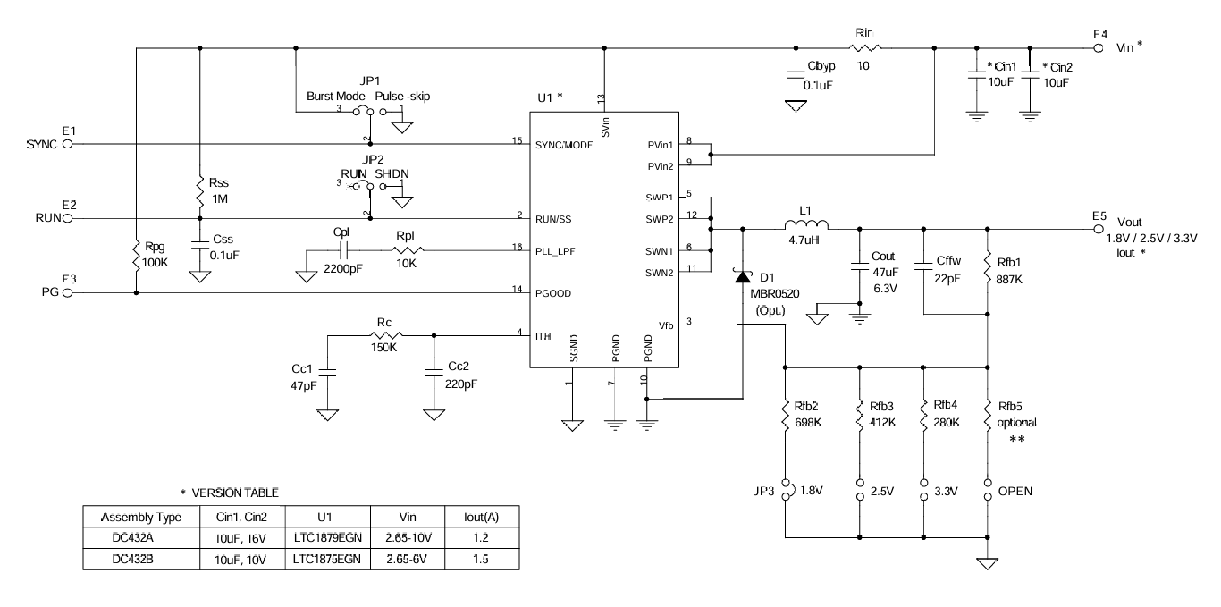
DC432A是一款演示板,用于展示LTC1879EGN这一高效率同步降压稳压器的性能。该稳压器具备15µA的超低静态电流,能够提供高达1.2A的输出电流。板上还提供了用于编程自定义输出电压的空间,并支持脉冲跳跃和突发模式(可选)。该演示板适用于需要高效率电源转换的应用场景。
附件下载
原理图文件-432bsch.pdf
DC432A - Demo Manual.pdf
DC432A - Design File.zip
原理图PDF
全屏
评论
0 / 100
查看更多

DC432A是一款演示板,用于展示LTC1879EGN这一高效率同步降压稳压器的性能。该稳压器具备15µA的超低静态电流,能够提供高达1.2A的输出电流。板上还提供了用于编程自定义输出电压的空间,并支持脉冲跳跃和突发模式(可选)。该演示板适用于需要高效率电源转换的应用场景。