内容介绍
内容介绍
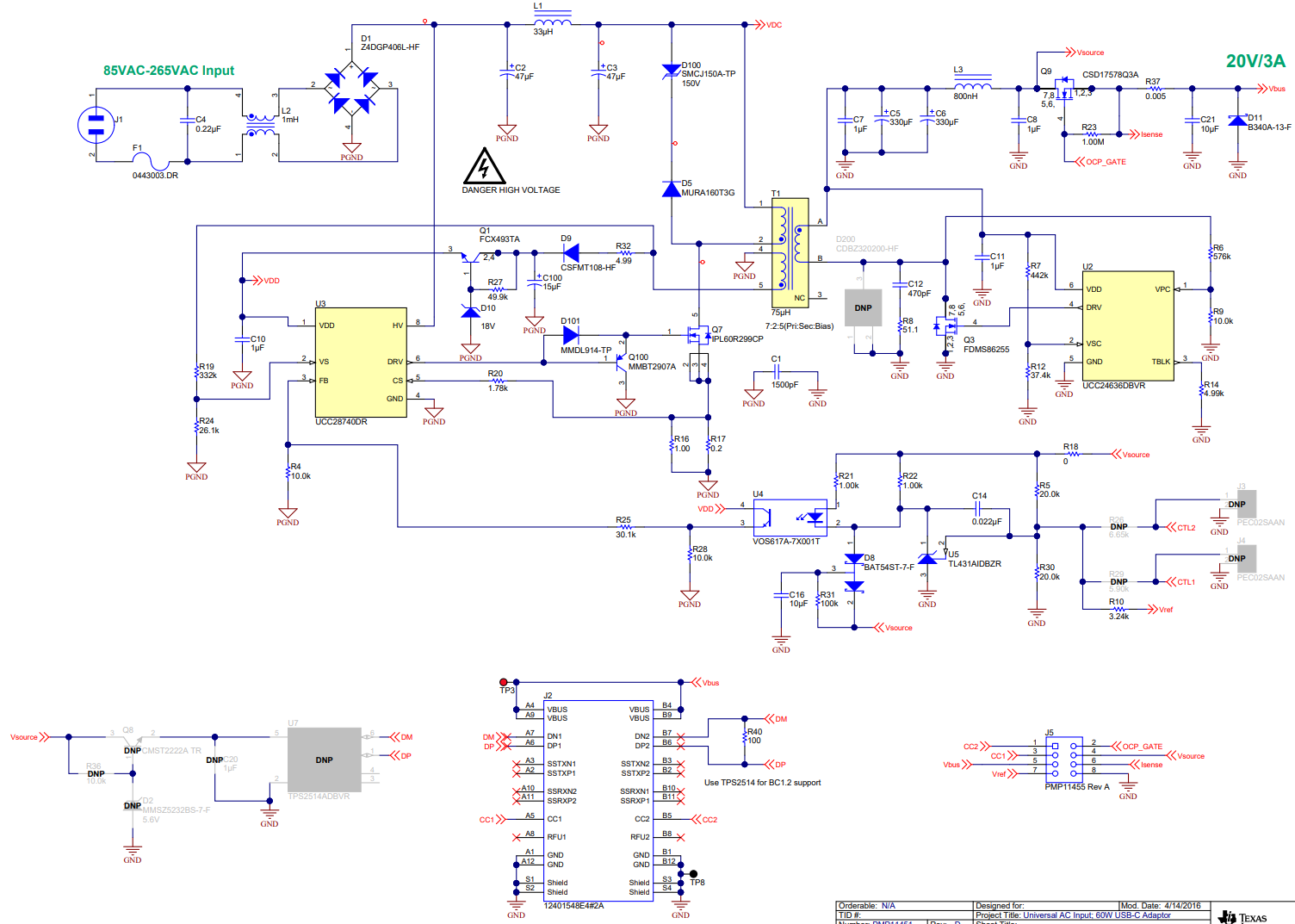
该电源参考设计通过 USB Type-C 从 85 至 265 VAC 的通用交流输入范围为充电器应用提供高达 20 V/60 W 的电源。 UCC24636 同步整流器驱动器使该设计能够提供 91% 的平均效率。子卡通过 USB Type-C 输出连接器提供 PD 端口控制。该设计作为固定电缆电源砖经过 USB-IF 认证。
特性
- 平均效率 91%
- 待机(空载)功耗小于40 mW
- 传导发射低于 B 级水平
- 紧凑的外形尺寸 60 毫米 x 60 毫米 x 25 毫米(2.35 英寸 x 2.35 英寸 x 1 英寸)
附件下载
Assembly drawing-TIDRKK8A.pdf
Assembly drawing-TIDRKK9.pdf
Bill of materials (BOM)-TIDRKK7.pdf
Gerber file-TIDCC30.zip
Schematic-TIDRKK6A.pdf
原理图PDF
全屏
评论
0 / 100
查看更多
