内容介绍
内容介绍
项目来源:采用单线通信协议的存储器仿真参考设计
通过应用低功耗模式和 FRAM 技术,该参考设计利用 1 线器件通信来模拟 MSP430? 上的 EEPROM 功能。微控制器(MCU)。该解决方案包括从通信线路寄生供电的能力,并且比市场上当前的 1-wire 设备分配更多的可用内存空间。
特性
- 完整的 1-Wire 协议支持确保轻松过渡并轻松替代类似 EEPROM 器件
- 使用 LPM 在待机模式下实现 600 nA 的平均待机电流消耗
- 该设计可在任何 MSP430 FRAM MCU 上实现,并允许灵活使用可用 EEPROM 存储空间
- 包括可选择的操作模式,例如专用或寄生电源
- 提供的固件可能会被通知用于其他 1 线应用
附件下载
Application Note-ZHCABQ6D.pdf
Bill of materials (BOM)-TIDRKJ4.pdf
Design Guide-TIDUAL9A.pdf
Gerber file-TIDCBU6.zip
Schematic-TIDRKJ3.pdf
Support software-TIDCBU7.zip
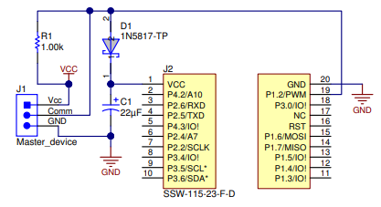
原理图PDF
全屏
评论
0 / 100
查看更多
