内容介绍
内容介绍
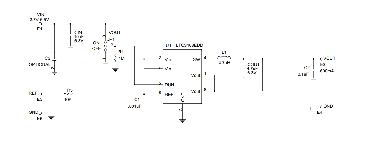
DC645A是一款LTC3408集成旁路电阻的1.5MHz、600mA同步降压稳压器演示板。该电路板由Linear Technology设计,旨在提供高效的电源管理解决方案。它支持2.7V至5.5V的输入电压范围,并能够提供高达600mA的输出电流。电路板采用1MHz的开关频率,以实现小型化设计。此外,该演示板还包括了必要的旁路电容和电感元件,确保了电源转换的稳定性和可靠性。用户在使用该电路板时,需要根据实际应用进行适当的电路设计和布局,以确保电路的性能和可靠性。
附件下载
DC645A - Schematic.pdf
DC645A - Demo Manual.pdf
DC645A - Design File.zip
原理图PDF
全屏
评论
0 / 100
查看更多
