内容介绍
内容介绍
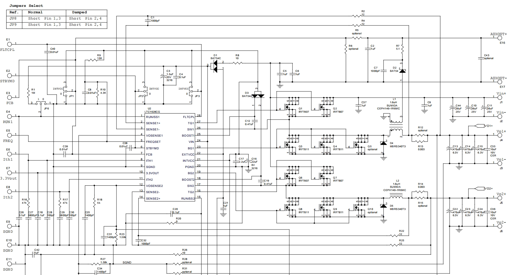
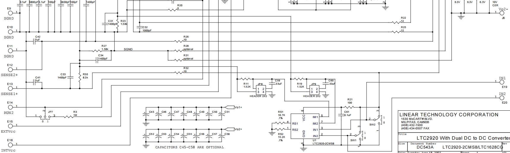
项目来源:LTC2920-2CMS8 LTC1628CG | 集成双通道DC至DC转换器的LTC2920,7V至24V输入,5V(12A max = VOUT1时),3.3V(12A max = VOUT2时)
DC543A演示板是一个专为LTC1628高效率、2相同步降压开关稳压器和LTC2920单/双电源裕量调节控制器设计的参考电路板。该板提供了一个集成的解决方案,用于评估和演示这些芯片的性能和功能。
附件下载
DC543A - Schematic.pdf
DC543A - Demo Manual.pdf
DC543A - Design File.zip
原理图PDF
全屏
评论
0 / 100
查看更多
