项目/活动
资讯
毕业设计
电赛
云芯易绘
商城
Seeed专区
参考资料
仿真/工具
AI助手
发布项目
登录
/
注册
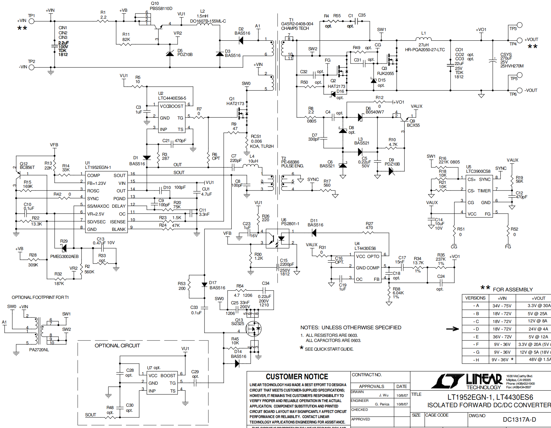
LT1952单开关同步正向控制器演示板
DC1317A-D:LT1952单开关同步正向控制器的演示板。
标签
电源管理
开关 DC-DC 转换
降压型稳压器
演示板
Analog Devices Inc.
更新
2024-08-26
30
内容介绍
内容介绍
项目来源:
LT1952EGN-1 Active Reset Demo Board | VIN=18V-72V VOUT=24V @ 5A
DC1317A-D:LT1952单开关同步正向控制器的演示板。
附件下载
原理图文件-1317a-dsch.pdf
DC1317A-D - Demo Manual.pdf
DC1317A-D - Design Files.zip
原理图PDF
全屏
评论
0 / 100
发表评论
查看更多
硬禾服务号
关注最新动态
0512-67862536
info@eetree.cn
江苏省苏州市苏州工业园区新平街388号腾飞创新园A2幢815室
苏州硬禾信息科技有限公司
友情链接
STEP小脚丫
纳芯微电子
Copyright © 2024 苏州硬禾信息科技有限公司 All Rights Reserved 苏ICP备19040198号