项目/活动
资讯
毕业设计
电赛
云芯易绘
商城
Seeed专区
参考资料
仿真/工具
AI助手
发布项目
登录
/
注册
LTC2383CMS-16 16位1Msps低功耗SAR模数转换器演示板
DC1571A-A:LTC2383-16 16位,1Msps,带串行接口的低功耗SAR模数转换器的演示板。
标签
信号处理与数据转换
模数转换器(ADC)
精密ADC
演示板
Analog Devices Inc.
更新
2024-11-29
32
内容介绍
内容介绍
项目来源:
LTC2383CMS-16 Demo Board | 2.5V 16-Bit 1Msps Serial SPI SAR ADC, Requires DC718 or DC590
DC1571A-A:LTC2383-16 16位,1Msps,带串行接口的低功耗SAR模数转换器的演示板。
软硬件
元器件
24LC025-I/ST
带地址输入且无写保护引脚的2Kb I2C串行EEPROM
LTC6652AHMS8-2.5#TRPBF
精准、低漂移、低噪声缓冲基准
LT6350CMS8#PBF
低噪声、单端至差分转换器 / ADC 驱动器
LT1763CS8-3.3#TRPBF
500mA、低噪声、LDO 微功率稳压器
LT1964ES5-SD#TRPBF
200mA、低噪声、低压差负电压微功率稳压器
LT1763CS8-1.8#PBF
500mA、低噪声、LDO 微功率稳压器
LT1763CS8-2.5#TRPBF
500mA、低噪声、LDO 微功率稳压器
NC7SZ04P5X
超高速;t帕金森病2.4ns (典型值) 至 50pF (5V V)抄送 高输出驱动;3V V 时为 ±24mA抄送
LTC2383CMS-16#TRPBF
具串行接口的 16 位、1Msps、低功率 SAR ADC
附件下载
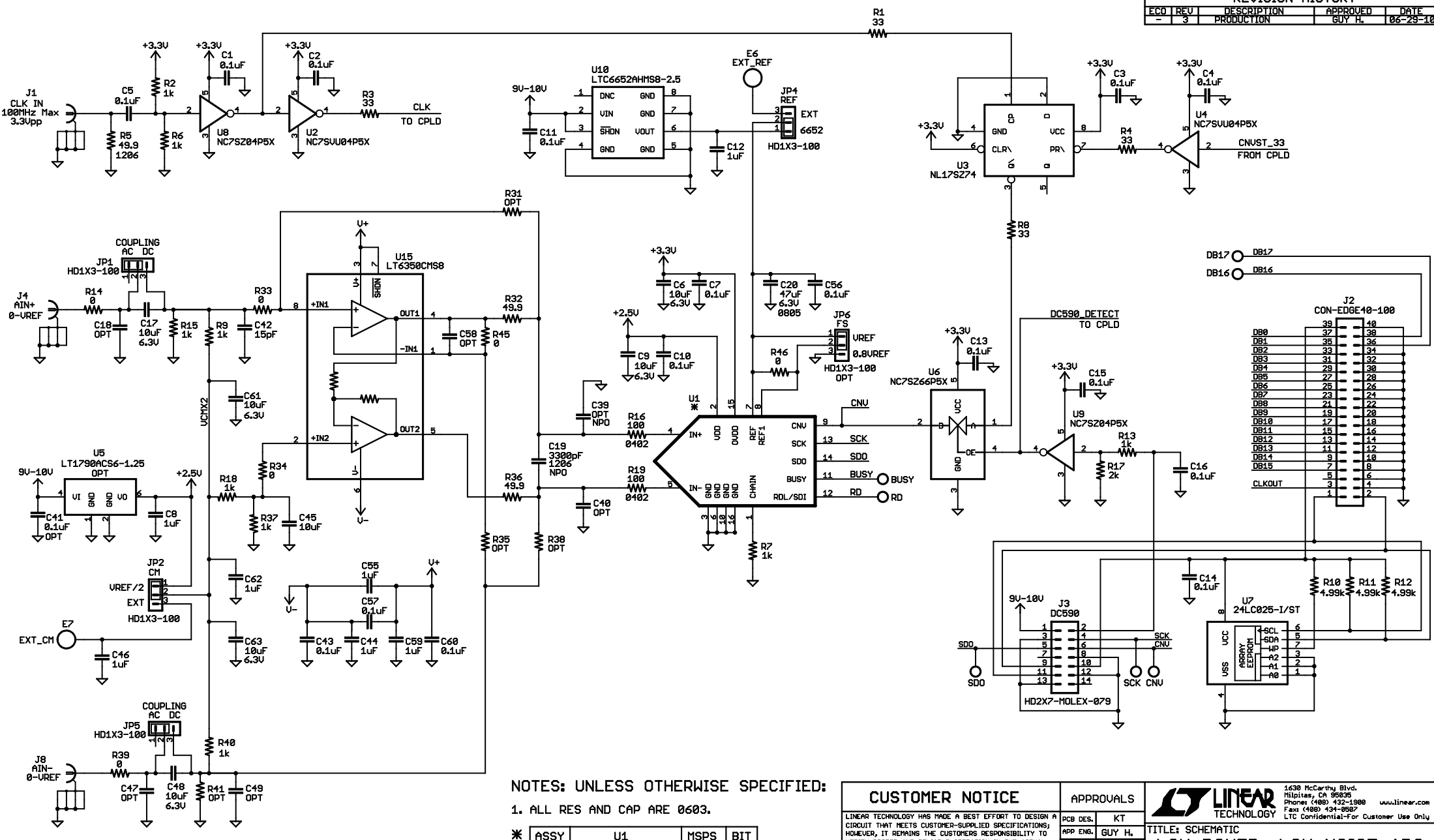
原理图文件-1571asch.pdf
DC1571A - Demo Manual.pdf
DC1571A - Design Files.zip
原理图PDF
全屏
评论
0 / 100
发表评论
查看更多
硬禾服务号
关注最新动态
0512-67862536
info@eetree.cn
江苏省苏州市苏州工业园区新平街388号腾飞创新园A2幢815室
苏州硬禾信息科技有限公司
友情链接
STEP小脚丫
纳芯微电子
Copyright © 2024 苏州硬禾信息科技有限公司 All Rights Reserved 苏ICP备19040198号