项目/活动
资讯
毕业设计
电赛
云芯易绘
商城
Seeed专区
参考资料
仿真/工具
AI助手
发布项目
登录
/
注册
LTC2238 10位 65Msps 3V低功耗ADC演示板DC782A-M
DC782A-M: LTC2238 10位,65Msps(每秒百万个样本),3V低功耗模数转换器的演示板。
标签
信号处理与数据转换
模数转换器(ADC)
演示板
Analog Devices Inc.
更新
2024-08-26
22
内容介绍
内容介绍
项目来源:
LTC2238IUH | High Speed ADC, VDD = +3.0V, 65Msps, 10-Bit 1MHz < AIN < 70MHz, Requires DC718
DC782A-M: LTC2238 10位,65Msps(每秒百万个样本),3V低功耗模数转换器的演示板。
附件下载
DC782A - Schematic.pdf
DC782A - Demo Manual.pdf
DC782A - Design Files.zip
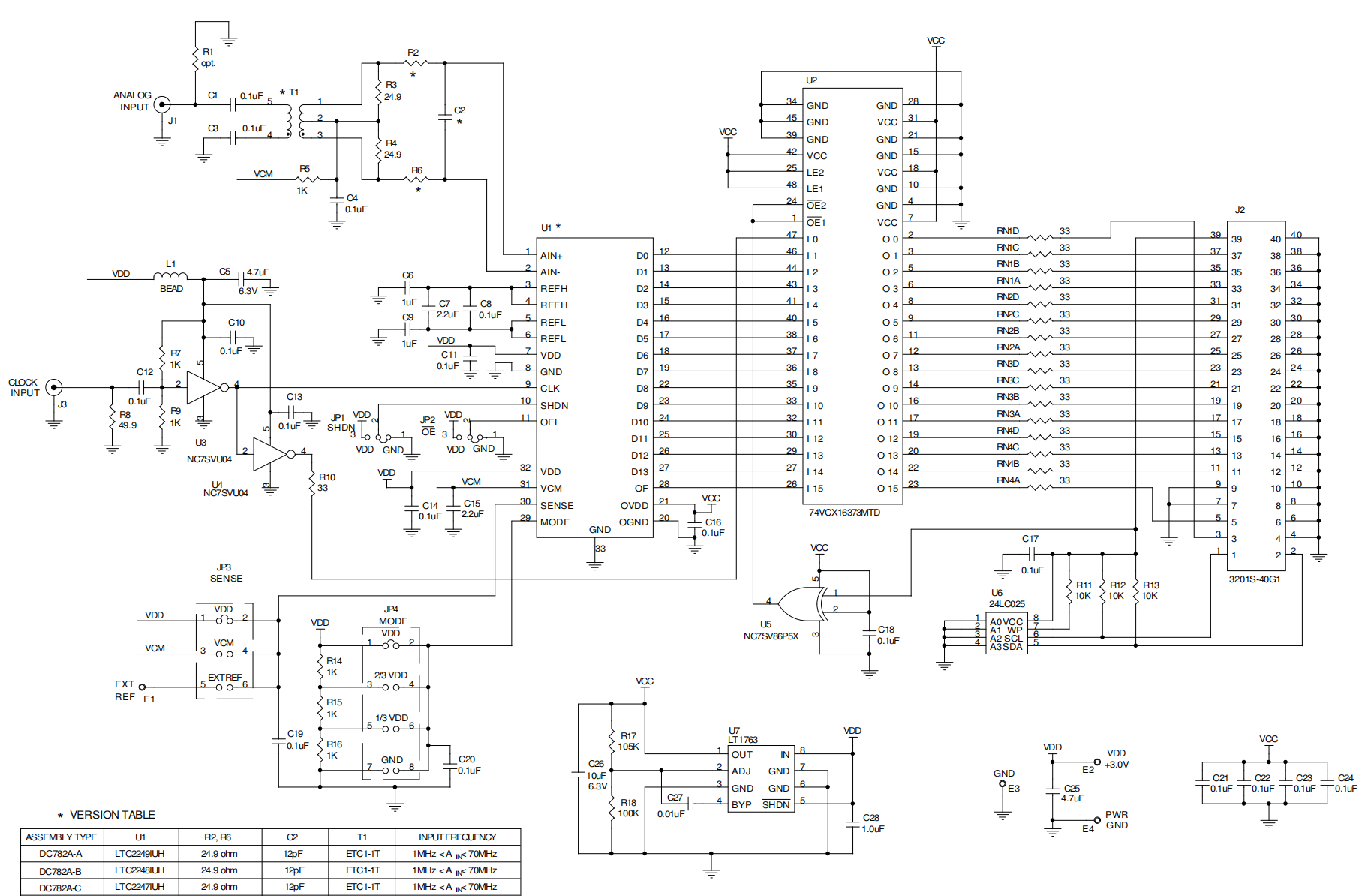
原理图PDF
全屏
评论
0 / 100
发表评论
查看更多
硬禾服务号
关注最新动态
0512-67862536
info@eetree.cn
江苏省苏州市苏州工业园区新平街388号腾飞创新园A2幢815室
苏州硬禾信息科技有限公司
友情链接
STEP小脚丫
纳芯微电子
Copyright © 2024 苏州硬禾信息科技有限公司 All Rights Reserved 苏ICP备19040198号