内容介绍
内容介绍
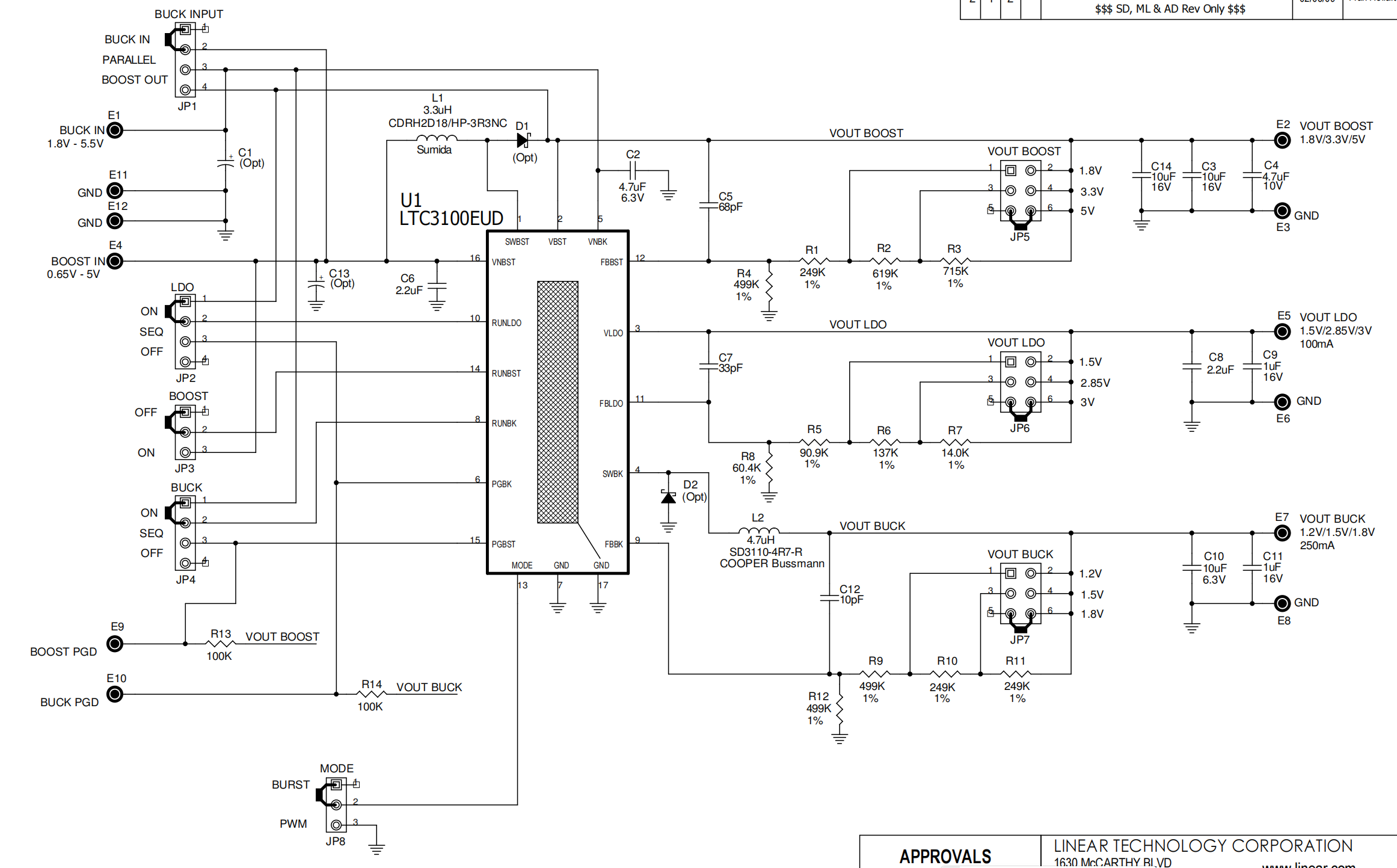
演示电路1326A由三个电压调节器组成:一个同步升压、一个同步降压和一个线性低压降(LDO)稳压器。提供了跳线以选择九种不同的输出电压(3个升压输出电压:1.8V/3.3V/5V,3个降压输出电压:1.2V/1.5V/1.8V,以及3个LDO输出电压:1.5V/2.85V/3V)。这些高效率的DC/DC转换器具有700mA的升压开关、250mA的降压开关以及LDO稳压器的100mA额定值。在轻负载下,升压转换器可以在输入电压低至700mV时启动,一旦启动,输入电压可以低至500mV,同时保持稳定的输出。升压和降压的最大输入电压为5.5V。降压转换器需要至少1.8V的输入电压。
附件下载
原理图文件-1326asch.pdf
DC1326A - Demo Manual.pdf
DC1326A - Design File.zip
原理图PDF
全屏
评论
0 / 100
查看更多
