内容介绍
内容介绍
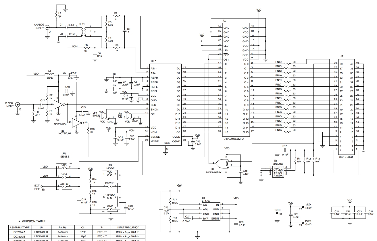
DC782A-E是一款演示板,专为LTC2245 14位、10Msps(每秒百万个样本)、3V低功耗模数转换器(ADC)设计。该板提供了一个实际应用的参考平台,用于展示LTC2245的高速数据采集能力及其在低功耗应用中的性能。
附件下载
原理图文件-782asch.pdf
DC782A - Demo Manual.pdf
DC782A - Design Files.zip
原理图PDF
全屏
评论
0 / 100
查看更多

DC782A-E是一款演示板,专为LTC2245 14位、10Msps(每秒百万个样本)、3V低功耗模数转换器(ADC)设计。该板提供了一个实际应用的参考平台,用于展示LTC2245的高速数据采集能力及其在低功耗应用中的性能。