内容介绍
内容介绍
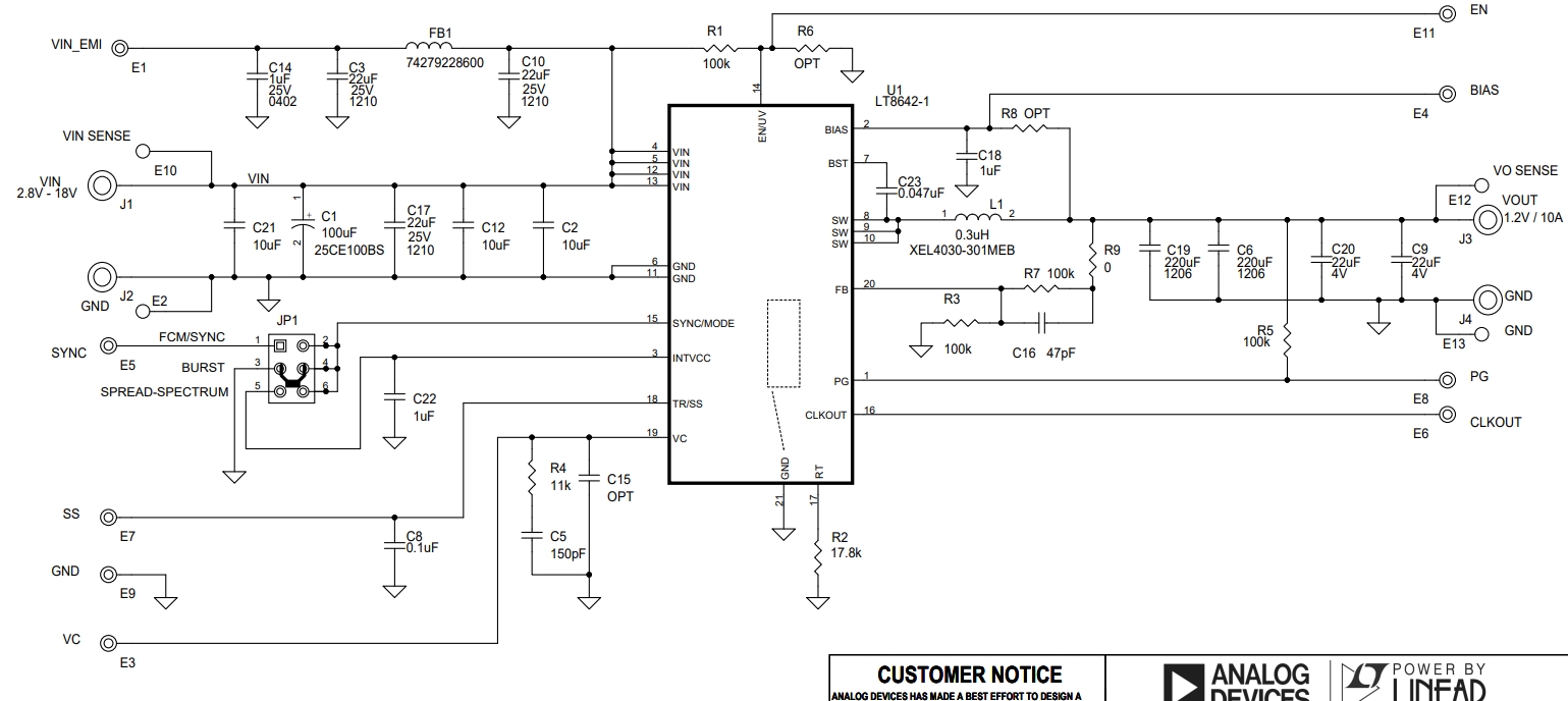
演示电路3162A是一款18V、10A的同步降压Silent Switcher®,内置LT8642-1芯片。这款电路板设计用于提供1.2V的输出电压,并且可以接受2.8V至18V的输入电压。LT8642-1是一款紧凑型、低辐射、高效率和高速同步单芯片降压型开关稳压器。其特殊的Silent Switcher架构设计,旨在最大限度地减少EMI辐射。该电路板还具备展频调制功能,可选的展频模式可以进一步改善EMI性能。LT8642-1的开关频率可以通过电阻或外部时钟在200kHz至3MHz范围内进行编程,演示电路3162A的默认频率为2MHz。电路板上的LT8642-1 SYNC/MODE引脚默认接地,实现低纹波Burst Mode®工作模式。通过移动JP1跳线,可以选择展频模式或强制连续模式。如果需要同步到外部时钟,可以将JP1跳线移至SYNC位置,并将外部时钟信号施加于FCM/SYNC端子。LT8642-1芯片采用3mm × 4mm LQFN封装,并具有裸露焊盘以实现低热阻。为了实现低EMI运行和出色的热性能,建议参考数据手册中的“低EMI PCB布局和散热考虑因素”部分进行布局设计。
附件下载
原理图文件-dc3162a-schematic.pdf
DC3162A - Demo Manual (Rev. 0).pdf
DC3162A - Design Files.zip
原理图PDF
全屏
评论
0 / 100
查看更多
