内容介绍
内容介绍
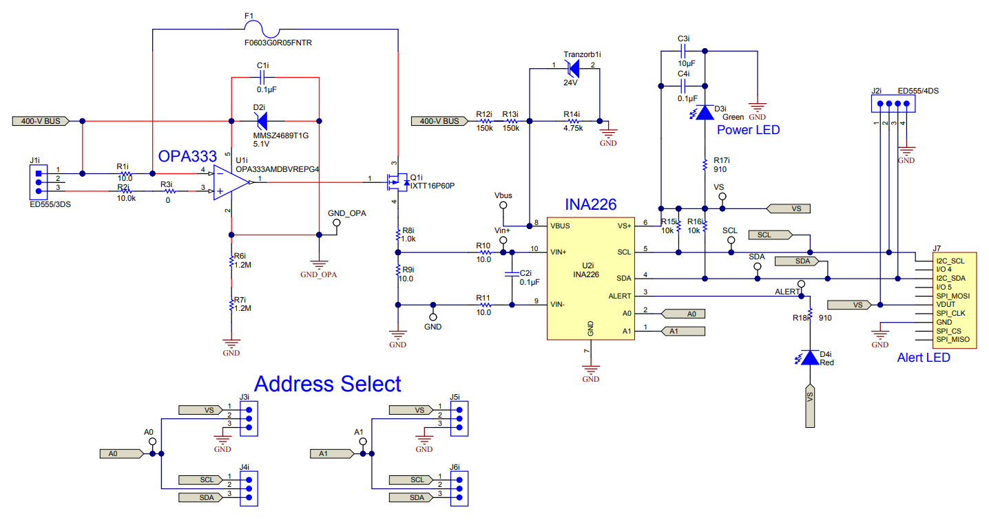
这项经过验证的设计利用与 I2C 或 SMBUS 兼容的接口,可准确测量高达 400V 的总线上的电流、电压和功率。此设计面向各种工业应用,确保在总线电压高于 40V 的情况下准确测量系统电流,这些应用包括太阳能逆变器、HEV/EV 系统以及用于交流/直流电子负载和电源的发电。此设计是一种适合高压电流监测的低成本非隔离式解决方案。它采用了 INA226 和 OPA333 以及一个 600V 的 P-FET 晶体管。
特性
- 支持 40V 至 400V 的总线电压
- 电流、电压和功率监控器
- 与 I2C/SMBUS 兼容的接口
- 高精度
- 低成本
软硬件
元器件
附件下载
Assembly drawing-TIDRJQ1.pdf
Bill of materials (BOM)-TIDRJQ0.pdf
Design Guide-TIDU849.pdf
Gerber file-TIDCBN5.zip
Gerber file-TIDCBN6.zip
PCB layout-TIDRJQ2.pdf
Schematic-TIDRJP9.pdf
原理图PDF
全屏
评论
0 / 100
查看更多


