内容介绍
内容介绍
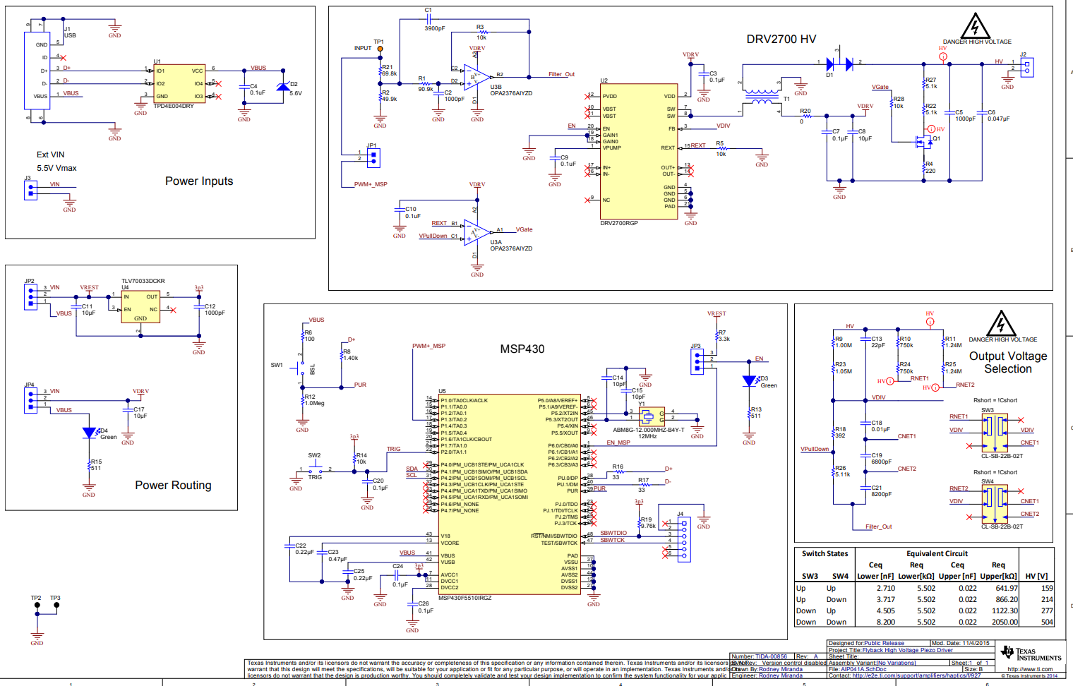
项目来源:反激式高电压压电驱动器参考设计
DRV2700 是单芯片高电压驱动器,具有集成式 105V 升压开关、集成式功率二极管以及集成式全差动放大器。此设计利用反激式配置的高电压开关,该开关最高可达到 500V。
特性
- 可控输入模式:模拟输入、PWM 和 MSP430 可控
- 可变输出电压范围为 0V 至 500V
- 通过 2 个电源输入来隔离 DRV2700 应用电路上的功耗
- 4 种方便的最大输出电压设置
- 小尺寸 (14mm x 14.5mm)
附件下载
Assembly drawing-TIDRIR4.pdf
Bill of materials (BOM)-TIDRIR3.pdf
Gerber file-TIDCBE6.zip
PCB layout-TIDRIR5.pdf
Schematic-TIDRIR2.pdf
Support software-TIDCBE7.zip
原理图PDF
全屏
评论
0 / 100
查看更多
