内容介绍
内容介绍
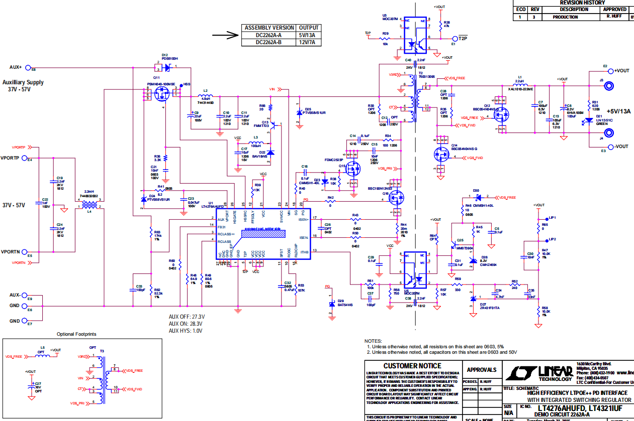
演示电路2262是一款集成同步正向隔离电源的PoE受电设备(PD),内置LT4276和理想二极管电桥控制器(LT4321)。 LT4276提供IEEE802.3af(PoE、1类)、IEEE802.3at(PoE+、2类)、LTPoE++ PD接口和电源控制。当PD连接到PSE时,LT4276将导通外部低电阻、高功耗N通道Hot Swap™ FET。LT4276可控制高功耗、小尺寸电源,该电源利用高效率、同步整流的有源箝位正向拓扑。LT4321可较大程度地降低电桥损耗,进一步提高了效率。
附件下载
DC2262A-A - Schematic.PDF
DC2262A-A - Demo Manual.pdf
DC2262A - Design Files.zip
原理图PDF
全屏
评论
0 / 100
查看更多
