内容介绍
内容介绍
项目来源:ADuCM330/ADuCM331评估板
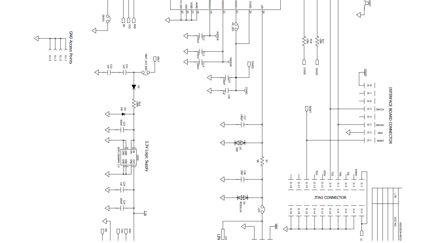
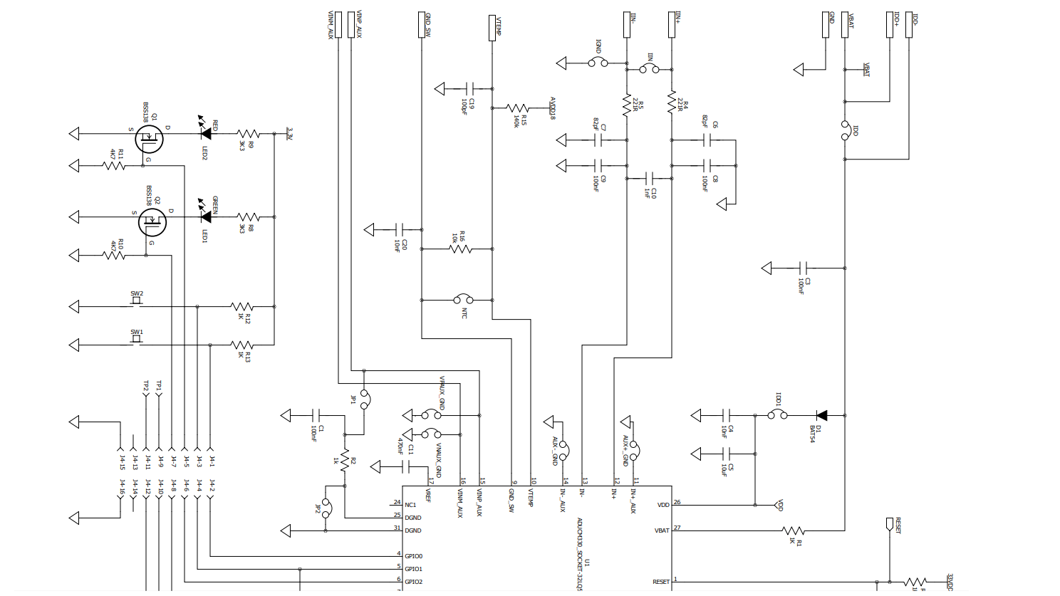
EVAL-ADUCM331QSPZ是一款多功能开发系统,专为评估Analog Devices公司的ADuCM330和ADuCM331器件而设计。这些高度集成的8 kSPS数据采集系统,集成了双高性能Σ-Δ模数转换器(ADCs)、32位ARM Cortex™-M3处理器以及闪存/EEPROM存储器,全部集成在单芯片上。该开发系统通过一个32引脚LFCSP插座支持快速更换器件,并提供必要的连接以实现迅速的测量设置。此外,系统上配备了开关和LED灯,辅助用户进行调试和基础代码开发。为了展示每个外设的关键特性及其配置示例,还提供了示例代码项目。用户通过本指南可以逐步了解如何设置和配置示例软件,进而生成并下载自己的用户代码,以满足特定的最终系统需求。
附件下载
Assembly.pdf
Board Outline.pdf
PCB File.zip
UG-718: EVAL-ADUCM331QSPZ Development System Getting StartedTutorial(Rev. A).pdf
aducm330-Schematic.pdf
原理图PDF
全屏
评论
0 / 100
查看更多
