内容介绍
内容介绍
项目来源:ADCMP396 评估板
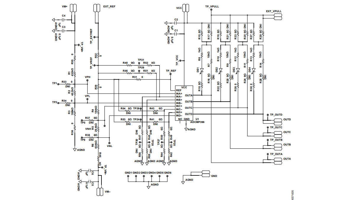
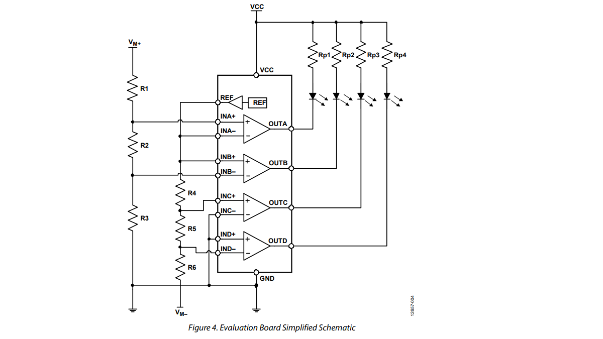
EVAL-ADCMP396EBZ是一款用于评估ADCMP396四通道轨到轨输入低功耗比较器性能的评估板。ADCMP396设计用于通用应用,具有高精度的正负电压监控功能,监控精度达到0.9%。评估板上的LED能够清晰地指示出在正负电压监控状态下发生的过压或欠压事件。这款比较器的功耗极低,仅为41.61 μA,特别适合电池供电系统。ADCMP396的共模输入范围可扩展至供电轨外200 mV,并且在整个共模范围内拥有1 mV的典型失调电压。此外,该芯片还集成了欠压闭锁(UVLO)监控器,并在上电时能够确保输出状态的确定性,当电源低于UVLO阈值时,输出逻辑低电平。ADCMP396还集成了1 V ± 0.9%的缓冲基准电压,适用于整个线路、负载和温度范围。
附件下载
UG-759: Evaluation Board for ADCMP396 Quad Comparator withAccurate Reference Output.pdf
评论
0 / 100
查看更多
