项目/活动
资讯
毕业设计
电赛
云芯易绘
商城
Seeed专区
参考资料
仿真/工具
AI助手
发布项目
登录
/
注册
HMC363G8射频信号处理评估板
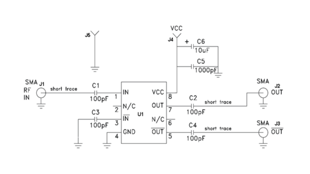
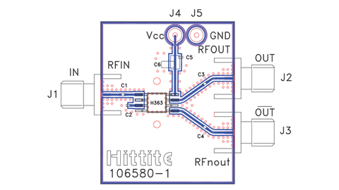
这份文档提供了HMC363G8芯片的评估板的订购详情,并且包含了指向设计文件的链接,这些文件包括了评估板的物料清单(BOM)、原理图和Gerber文件。这些资源对于对HMC363G8芯片进行性能评估和功能测试至关重要。
标签
射频与微波
射频 PLL 与合成器
参考电路设计
Analog Devices Inc.
更新
2024-10-22
16
内容介绍
内容介绍
项目来源:
HMC363G8 评估板
这份文档提供了HMC363G8芯片的评估板的订购详情,并且包含了指向设计文件的链接,这些文件包括了评估板的物料清单(BOM)、原理图和Gerber文件。这些资源对于对HMC363G8芯片进行性能评估和功能测试至关重要。
附件下载
HMC363G8 Design Files.zip
评论
0 / 100
发表评论
查看更多
硬禾服务号
关注最新动态
0512-67862536
info@eetree.cn
江苏省苏州市苏州工业园区新平街388号腾飞创新园A2幢815室
苏州硬禾信息科技有限公司
友情链接
STEP小脚丫
纳芯微电子
Copyright © 2024 苏州硬禾信息科技有限公司 All Rights Reserved 苏ICP备19040198号