内容介绍
内容介绍
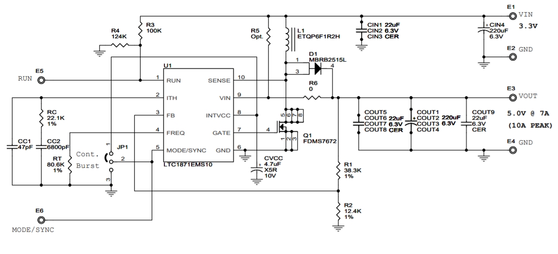
演示电路DC414B是一款高效的升压DC-DC转换器,内置了LTC1871EMS10升压控制器。该电路设计用于通过3.3V的输入电源提供高达5V(7A连续,10A峰值)的输出电压。它支持两种轻载工作模式:突发模式(Burst mode™)可以在高工作频率下降低开关损耗,而连续模式则在低静态电流下提供稳定的工作频率,并通过外部频率同步进行控制。LTC1871是一款No RSENSE™电流模式升压控制器,无需电流检测电阻,从而使得DC414B演示电路的效率可达到95%。该控制器的工作频率高达1MHz,支持使用小型的电感和电容,同时具备10μA的超低关断静态电流,特别适合电池供电系统。应用场景包括电信电源、蜂窝电话、PDA和便携式电子设备。
附件下载
DC414B - Schematic.PDF
DC414B - Demo Manual.PDF
DC414B - Design Files.zip
原理图PDF
全屏
评论
0 / 100
查看更多
