内容介绍
内容介绍
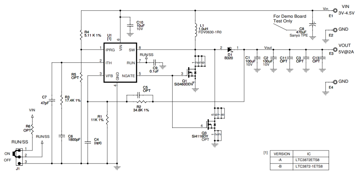
DC989B-A是一款单输出升压转换器演示板,采用了无感测电阻(NO RSENSE)技术的LTC3872升压控制器。这款非同步微型升压控制器的输入电压范围是3.0V至4.5V,且在该范围内输出不降低。演示板支持最大5V@2A的输出。输入电压的最低工作点是2.75V,当输入电压低于3V时,应降低输出电流以适应性能。NO RSENSE技术有助于减小解决方案的尺寸和降低功耗。开关频率固定在550kHz,结合电流模式控制和OPTI-LOOP补偿,DC989B-A能够提供快速的瞬态响应并被优化以满足高性能需求。
附件下载
DC989B-A - Schematic.PDF
DC989B-A - Demo Manual.PDF
DC989B-A - Design File.zip
原理图PDF
全屏
评论
0 / 100
查看更多
