内容介绍
内容介绍
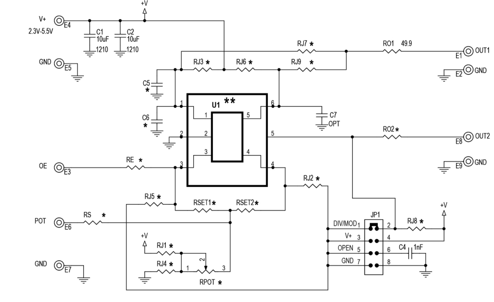
DC2073A-G是一款用于评估LTC6905-X系列固定频率SOT-23封装晶振的演示板。此演示板是DC2073A系列中的一个选项,专为工程师在开发或评估阶段提供便利。它具备电阻可编程功能,支持的频率范围从80MHz到20MHz,具有±1.0%的频率误差在3V供电下,以及±1.5%的典型频率误差在5V供电下。请注意,DC2073A-G现已被DC2072B-G替代,不再推荐使用。
附件下载
DC2073A - Schematic.pdf
DC2073A - Demo Manual.pdf
DC2073A - Design Files (2).zip
原理图PDF
全屏
评论
0 / 100
查看更多
