内容介绍
内容介绍
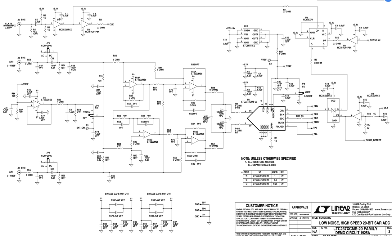
DC1925A是一款演示板,用于展示LTC2378-20、LTC2377-20和LTC2376-20这三款20位低功耗、低噪声、串行输出的SAR模数转换器(ADC)。这些ADC均由单一2.5V电源供电。虽然LTC2378-20的采样率最高,但所有型号之间的主要区别在于它们的最大采样率。LTC2378-20支持±5V的全差分输入范围,具有104dB的信噪比(SNR),功耗仅为21mW,并能在20位分辨率下达到±2ppm的最大积分非线性(INL),且无丢码。DC1925A演示板结合DC590 QuikEval™和DC890 PScope™数据采集板,展示了LTC2378-20的直流和交流性能。DC590用于演示直流性能,如峰峰值噪声和直流线性度。
附件下载
DC1925A - Schematic.pdf
DC1925A - Demo Manual.pdf
DC1925A - Design Files.zip
原理图PDF
全屏
评论
0 / 100
查看更多
