内容介绍
内容介绍
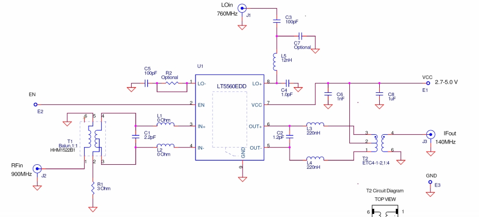
DC991A 是一款演示电路板,专为700MHz至1680MHz的输入频率范围和110MHz至170MHz的输出频率范围(满足12dB的回波损耗带宽)设计的下变频混频器测试和测量而优化。本板采用LT5560,这是一款高性能的宽带上/下转换有源混频器,可以由单端本振源驱动,并且需要-2dBm的本振功率。LT5560的信号端口可以匹配到广泛的频率范围,使其能够用于各种应用中的上转换或下转换混频器。该混频器的供电电流为10mA,但可以通过改变电阻R1的值来调整直流电流,从而针对每个应用优化性能。在Icc=10mA时,R1的值为3欧姆。降低供电电流将影响线性度。电路板的设计文件可供索取,可联系LTC工厂获取。
附件下载
DC991A - Schematic.pdf
DC991A - Demo Manual.pdf
DC991A - Design File.zip
原理图PDF
全屏
评论
0 / 100
查看更多
